Программы с открытым исходным кодом — топ. Программы, которые не требуют установки, — тоже топ. А что если объединить эти возможности и собрать все такие приложения в одном месте?
Так и сделали на GitHub, где в репозитории awesome-portable собрали различные утилиты, которые не требуют установки и доступны на Github. А я на основе их данных написал эту статью.
Приложения для разработки
Базы данных

DBeaver — это мощный инструмент для работы с базами данных, который позволяет подключаться и управлять различными типами БД, включая SQL, NoSQL, ключ-значение, временные ряды и другие. Он имеет множество функций, таких как автодополнение, визуальное создание запросов, импорт и экспорт данных, управление пользователями и многое другое.
Репозиторий на GitHub: https://github.com/dbeaver/dbeaver.
Поддерживаемые операционные системы: Windows, macOS и Linux.
Поиск различий

WinMerge — это инструмент для сравнения и слияния файлов и папок. Он предоставляет пользователю простой и удобный интерфейс, а также поддерживает сравнение файлов в режиме редактирования, слияние изменений, сравнение папок, сравнение файлов в архивах и многое другое.
Репозиторий на GitHub: https://github.com/winmerge/winmerge.
Поддерживаемые операционные системы: Windows.
Разработка игр

Godot — это движок для создания игр, который поддерживает множество платформ, включая Windows, macOS, Linux, Android, iOS и другие. Он предоставляет пользователю удобный интерфейс, а также множество инструментов для создания 2D- и 3D-игр, включая визуальный редактор, скриптинг, анимацию, физический движок и многое другое.
Репозиторий на GitHub: https://github.com/godotengine/godot.
Поддерживаемые операционные системы: Windows, macOS и Linux.
IDE

Geany — это лёгкий и быстрый текстовый редактор и среда разработки, поддерживающая множество языков программирования, включая C, C++, Java, Python, PHP и многие другие. Он имеет множество функций, таких как подсветка синтаксиса, автодополнение, автоотступы, отладка и многое другое.
Репозиторий на GitHub: https://github.com/geany/geany.
Поддерживаемые операционные системы: Windows, macOS и Linux.
Портабельные версии: tpfc, paf, yap, sf.

Lazarus — это интегрированная среда разработки (IDE) для создания приложений на языке программирования Pascal и Object Pascal. Предоставляет множество инструментов для разработки приложений, таких как визуальный редактор форм, поддержка отладки, средства управления проектами и многое другое.
Репозиторий на SourceForge: https://sourceforge.net/projects/lazarus/files/.
Поддерживаемые операционные системы: Windows, macOS и Linux.
Портабельные версии: paf, sf, site, forum, wpp.
Редакторы Markdown

CuteMarkEd — это редактор Markdown, который позволяет пользователям создавать, редактировать и просматривать Markdown-файлы. Для этого в нём есть множество полезных функций, таких как подсветка синтаксиса, предпросмотр, автоматическая вставка тегов, настраиваемые стили и многое другое.
Репозиторий на GitHub: https://github.com/cloose/CuteMarkEd.
Поддерживаемые операционные системы: Windows, macOS и Linux.
Портабельные версии: paf.

Haroopad — редактор Markdown с поддержкой визуального редактирования и просмотра результата. Он предоставляет множество полезных функций, таких как подсветка синтаксиса, автодополнение, настраиваемые стили, экспорт в различные форматы (HTML, PDF, EPUB и другие) и многое другое.
Репозиторий на GitHub: https://github.com/rhiokim/haroopad.
Поддерживаемые операционные системы: Windows, macOS и Linux.
Портабельные версии: tpfc, yap.

MarkdownEdit — это редактор Markdown, который позволяет пользователям создавать, редактировать и просматривать Markdown-файлы. Предлагает множество полезных функций, таких как подсветка синтаксиса, предпросмотр, настраиваемые стили, автодополнение и многое другое. Поддерживает различные форматы для экспорта, включая HTML, PDF, DOCX и другие.
Репозиторий на GitHub: https://github.com/mike-ward/Markdown-Edit.
Поддерживаемые операционные системы: только Windows.
Портабельные версии: tpfc, thumb.
Редакторы файлов PE (Portable Executable)

PPEE (puppy) — это простой в использовании инструмент, который позволяет пользователям просматривать и анализировать файлы PE (Portable Executable) в операционной системе Windows. Он может помочь в идентификации подозрительных файлов, диагностике ошибок, поиске сигнатур вредоносных программ и многом другом. PPEE предоставляет детальную информацию о файле. Он также разрешает редактировать отдельные байты, что может быть полезным для отладки.
Репозиторий на GitHub: https://github.com/Seabreg/PPEE.
Поддерживаемые операционные системы: Windows.
Портабельные версии: tpfc.
Редакторы ресурсов

XN Resource Editor — это инструмент, предназначенный для просмотра, редактирования, извлечения и замены ресурсов в исполняемых файлах, DLL, файлах ресурсов и других типах файлов. Приложение предоставляет множество возможностей для работы с ресурсами, включая иконки, курсоры, диалоги, меню, строковые таблицы, версии и многое другое.
Репозиторий на GitHub: https://github.com/zuloloxi/XN-Resource-Editor.
Поддерживаемые операционные системы: Windows.
Портабельные версии: tpfc, paf.
Текстовые редакторы

AkelPad — это легковесное решение для быстрого и удобного редактирования текстовых файлов. Редактор имеет простой и понятный интерфейс, поддерживает Unicode и ANSI-кодировки, а также может работать с файлами большого размера.
Утилита предоставляет множество функций для редактирования текста, таких как поиск и замена, автодополнение, подсветка синтаксиса и многое другое. Также есть поддержка макросов, что позволяет пользователю автоматизировать часто выполняемые задачи.
Репозиторий на SourceForge: https://sourceforge.net/projects/akelpad/.
Поддерживаемые операционные системы: Windows.
Портабельные версии: tpfc, paf, wpp.

Atom — это расширяемый текстовый редактор, который может быть использован для разработки приложений на различных языках программирования. Приложение имеет простой и интуитивно понятный интерфейс, который позволяет пользователям легко редактировать текст, просматривать файлы и выполнять другие задачи.
Поддерживается множество функций, включая автодополнение, подсветку синтаксиса, проверку орфографии, возможность совместной работы и многое другое. Atom также поддерживает широкий выбор плагинов и тем, что поможет настроить редактор под свои нужды.
Репозиторий на GitHub: https://github.com/atom/atom.
Поддерживаемые операционные системы: Windows, macOS, Linux.
Портабельные версии: tpfc, paf.

Brackets — это текстовый редактор для разработки веб-приложений. Он имеет простой и интуитивно понятный интерфейс, который позволяет пользователям быстро создавать, редактировать и отлаживать код. Поддерживает множество функций, таких как автодополнение, подсветку синтаксиса, возможность совместной работы и многое другое.
В нём также есть встроенный просмотрщик HTML, CSS и JavaScript, что разрешает увидеть вносимые изменения в режиме реального времени. Есть поддержка плагинов и тем, что поможет настроить редактор под свои нужды.
Репозиторий на GitHub: https://github.com/adobe/brackets.
Поддерживаемые операционные системы: Windows, macOS, Linux.
Портабельные версии: tpfc, yap.

CudaText — это текстовый редактор. Он имеет множество функций для работы с текстом, включая подсветку синтаксиса для более 180 языков программирования, автодополнение, многострочный редактор, встроенный FTP-клиент, поддержку регулярных выражений и многое другое. Он также поддерживает плагины. Имеет простой и интуитивно понятный интерфейс, который позволяет пользователям легко редактировать текст и выполнять другие задачи.
Репозиторий на GitHub: https://github.com/Alexey-T/CudaText.
Поддерживаемые операционные системы: Windows, macOS, Linux.
Портабельные версии: tpfc.

Komodo Edit имеет множество функций, таких как подсветка синтаксиса, автодополнение, поддержка многострочного редактирования, поддержка регулярных выражений, а также интеграция с Git и другими системами контроля версий. Кроме того, приложение имеет интегрированный отладчик и позволяет пользователям создавать макросы для автоматизации рутинных задач.
Репозиторий на GitHub: https://github.com/Komodo/KomodoEdit.
Поддерживаемые операционные системы: Windows, Mac и Linux.
Портабельные версии: paf, yap, thumb, site

Notepad++ имеет множество функций, таких как подсветка синтаксиса, автодополнение, поддержка многострочного редактирования, поддержка регулярных выражений и другие. Кроме того, есть поддержка плагинов, что позволяет пользователю расширить его функциональность. Он также может работать с файлами в ASCII, UTF-8 и других кодировках. Можно одновременно работать с несколькими файлами.
Репозиторий на GitHub: https://github.com/notepad-plus-plus/notepad-plus-plus.
Поддерживаемые операционные системы: Windows.
Портабельные версии: tpfc, paf.

Notepad3 обладает мощными функциями, такими как синтаксическая подсветка для многих языков программирования, поддержка Unicode и кодировок UTF-8 и UTF-16. Также в нём есть основные функции редактирования, такие как копирование, вставка, поиск и замена. Также есть поддержка многострочного редактирования и вкладок, что позволяет пользователю работать с несколькими файлами одновременно.
Репозиторий на GitHub: https://github.com/rizonesoft/Notepad3.
Поддерживаемые операционные системы: Windows.
Портабельные версии: tpfc.

Programmer's Notepad — текстовый редактор, который разработан специально для программистов. Он имеет множество функций, включая синтаксическую подсветку для различных языков программирования, автозавершение кода, функции отладки и многое другое. Ещё приложение поддерживает работу с несколькими документами одновременно и имеет встроенный файловый менеджер.
Репозиторий на GitHub: https://github.com/simonsteele/pnotepad.
Поддерживаемые операционные системы: Windows, Linux.
Портабельные версии: tpfc.

SynWrite поддерживает несколько языков программирования и языков разметки. Он имеет множество функций, включая синтаксическую подсветку, автодополнение кода, многоязычный интерфейс, макросы, плагины и многое другое. Можно работать с несколькими файлами одновременно и производить их сравнение.
Репозиторий на GitHub: https://github.com/Alexey-T/SynWrite.
Поддерживаемые операционные системы: Windows.
Портабельные версии: tpfc.

Textadept можно считать полным аналогом предыдущей утилиты.
Репозиторий на GitHub: https://github.com/orbitalquark/textadept.
Поддерживаемые операционные системы: Windows, Linux и macOS.
Портабельные версии: tpfc, yap.

Visual Studio Code (VS Code) предоставляет разработчикам множество функций, включая синтаксическую подсветку, автодополнение кода, отладку, контроль версий и многое другое. Возможности VS Code можно расширить путём установки плагинов из огромной библиотеки расширений.
Репозиторий на GitHub: https://github.com/microsoft/vscode.
Поддерживаемые операционные системы: Windows, Linux и macOS.
Портабельные версии: tpfc, paf.
Контроль версий
Git — это система управления версиями, позволяющая разработчикам отслеживать изменения в исходном коде и управлять ими. Она позволяет создавать ветки, объединять их, откатывать изменения и многое другое. Есть поддержка работы из командной строки, а также множество графических пользовательских интерфейсов, включая GitHub Desktop, SourceTree и многие другие.
Репозиторий на GitHub: https://github.com/git/git.
Поддерживаемые операционные системы: Windows, Linux, macOS и многие другие.
Портабельные версии: tpfc, paf, stack, choc.
Веб серверы

Laragon — это пакет веб-разработки, который включает в себя веб-сервер, базу данных и другие инструменты для разработки веб-приложений. Он предоставляет удобный интерфейс для управления всеми компонентами пакета, а также поддерживает различные языки программирования, такие как PHP, Python, Ruby, Node.js и другие. Laragon имеет множество дополнительных функций, таких как автоматическая настройка SSL-сертификатов, управление проектами, управление базами данных и многое другое.
Репозиторий на GitHub: https://github.com/leokhoa/laragon.
Поддерживаемые операционные системы: Windows.
Портабельные версии: tpfc, sf.

Uniform Server — лёгкий и быстрый в установке пакет веб-сервера для Windows, включающий Apache, PHP и MySQL. Он имеет простой интерфейс и может быть установлен на USB-накопитель.
Репозиторий на GitHub: https://github.com/iamola/uniserver.
Поддерживаемые операционные системы: Windows.
Портабельные версии: tpfc, sf.
XAMPP — это пакет для создания локального веб-сервера, включающий в себя Apache, MySQL, PHP и Perl. Позволяет быстро и легко установить и запустить среду для разработки и тестирования веб-приложений на локальном компьютере.
Репозиторий на GitHub: https://github.com/xampp-phoenix/xampp.
Поддерживаемые операционные системы: Windows, Linux, macOS.
Портабельные версии: tpfc, paf, pen, sf.
Образование
Астрономия
Celestia — это программное обеспечение для изучения космоса в реальном времени. Пользователи могут выбирать место в космосе и наблюдать за звёздами, планетами, спутниками, кометами и другими объектами. Программа предоставляет возможность добавлять собственные объекты и сценарии, а также имеет поддержку астрономических данных, таких как позиция и скорость объектов.
Репозиторий на GitHub: https://github.com/CelestiaProject/Celestia.
Поддерживаемые операционные системы: Windows, macOS и Linux.

Stellarium — это приложение для астрономической визуализации, которое позволяет смоделировать звёздное небо в реальном времени и в разных точках планеты. Оно разрешает наблюдать за звёздами, планетами, спутниками и другими небесными объектами, а также отображать различные эффекты, такие как звёздный свет, солнечный свет, эффект туманности и др.
Репозиторий на GitHub: https://github.com/Stellarium/stellarium.
Поддерживаемые операционные системы: Windows, macOS и Linux.
Химия
Avogadro — это бесплатное кроссплатформенное программное обеспечение для химического моделирования и визуализации молекулярных структур. Оно имеет простой интерфейс, позволяющий пользователям создавать молекулярные модели, анализировать химические свойства и редактировать 3D-модели. Приложение поддерживает импорт и экспорт множества форматов файлов, таких как XYZ, PDB и других.
Репозиторий на GitHub: https://github.com/OpenChemistry/avogadroapp/.
Поддерживаемые операционные системы: Windows, macOS, Linux.
Генеалогия

Gramps — это бесплатное генеалогическое программное обеспечение, разработанное для хранения, управления и анализа генеалогических данных. Оно позволяет создавать родословные деревья, добавлять и редактировать информацию о родственниках, фотографии, документы и другие материалы, а также строить отчёты и графики на основе этих данных.
Репозиторий на GitHub: https://github.com/gramps-project/gramps.
Поддерживаемые операционные системы: Windows, macOS, Linux.
Портабельные версии: paf, site.
География

Marble — это приложение, которое разрешает искать и просматривать карты, создавать маршруты, а также находить информацию о географических объектах.
Основные возможности Marble включают:
- Отображение карт в различных режимах, включая физическую карту, карту спутников и т.д.
- Поиск мест и нахождение информации о географических объектах.
- Создание маршрутов, расчёт расстояний и времени в пути.
- Просмотр погоды на карте.
- Интеграция с GPS-устройствами.
Marble разработан на основе библиотеки KDE и может использоваться в качестве самостоятельного приложения или интегрироваться в другие приложения.
Репозиторий на GitLab: https://invent.kde.org/education/marble.
Поддерживаемые операционные системы: Linux, Android.
Портабельные версии: tpfc, paf.

QGIS (Quantum GIS) — это бесплатная система геоинформационного анализа и пространственного моделирования. QGIS обладает широким спектром функций, включая создание, редактирование, просмотр, анализ и публикацию геопространственных данных.
Основные возможности QGIS:
- Создание, редактирование и анализ геопространственных данных.
- Поддержка множества форматов векторных и растровых данных, включая GeoPackage, Shapefile, PostGIS и многие другие.
- Пространственный анализ и обработка данных, включая геопространственный запрос, измерение расстояний и площадей, наложение карт и многое другое.
- Интеграция с базами данных и веб-сервисами, включая WMS, WFS, WCS, TMS, Google Maps и Bing Maps.
- Создание и редактирование тематических карт, с поддержкой множества стилей и символов.
- Расширение функциональности QGIS с помощью плагинов, написанных на Python.
Репозиторий на GitLab: https://github.com/qgis/QGIS.
Поддерживаемые операционные системы: Windows, macOS и Linux.
Портабельные версии: archgeek, docs, stack, ground, git.
Медицина

Ginkgo CADx — это кроссплатформенное решение для просмотра, хранения, обработки и распространения медицинских изображений и данных.
Основные особенности Ginkgo CADx включают в себя:
- Поддержка различных форматов медицинских изображений (DICOM, HL7, IHE).
- Настраиваемый пользовательский интерфейс.
- Инструменты обработки изображений (например, регулировка яркости и контрастности, аннотация изображений).
- Возможность интеграции с другими медицинскими приложениями и системами.
Репозиторий на GitLab: https://github.com/gerddie/ginkgocadx.
Поддерживаемые операционные системы: Windows, macOS и Linux.
Числовые вычисления

FreeMat — это среда вычислительной математики и научной визуализации, предназначенная для инженеров, учёных и студентов. Она позволяет пользователю выполнять различные операции, такие как анализ данных, создание и редактирование графиков, а также программирование на языке MATLAB.
FreeMat имеет поддержку функций для работы с матрицами, символьными выражениями, численными алгоритмами и т.д. Среда включает в себя графический интерфейс и командную строку.
Репозиторий на SourceForge: https://sourceforge.net/projects/freemat/.
Поддерживаемые операционные системы: Windows, Linux, macOS.
GNU Octave подойдёт для числовых вычислений и научных вычислений. Может использоваться для работы с математическими функциями, создания графиков и решения уравнений. Приложение имеет много инструментов для работы с матрицами, численными методами, функциями, уравнениями, статистикой и многим другим. Оно также имеет много встроенных функций для работы с графиками и визуализации данных.
Репозиторий на GitHub: https://github.com/gnu-octave/octave.
Поддерживаемые операционные системы: Windows, Linux, macOS.

Scilab — программное обеспечение для числовых вычислений, которое может использоваться для выполнения различных задач в инженерии, математике и науке.
Особенности включают: возможность решения линейных и нелинейных задач, анализ сигналов и изображений, создание 2D- и 3D-графиков, работу с матрицами и множеством данных, а также интеграцию с другими языками программирования, такими как C и Java.
Scilab имеет простой в использовании графический интерфейс и хорошо документирован, есть большое количество примеров и руководств по использованию. Также у приложения есть большая и активная пользовательская база и сообщество разработчиков.
Репозиторий на GitHub: https://github.com/scilab/scilab.
Поддерживаемые операционные системы: Windows, Linux, macOS.
Программирование
Arduino — IDE, которая позволяет разрабатывать и загружать программы на микроконтроллеры Arduino и совместимые с ними платы. С её помощью можно создавать устройства, контролировать различные устройства и сенсоры, автоматизировать домашнюю и промышленную электронику, управлять роботами, создавать интерактивные инсталляции и многое другое.
Arduino поддерживает большое количество плат, от самых простых до самых мощных. Кроме того, доступно множество библиотек и скетчей, которые можно использовать для создания различных проектов.
Репозиторий на GitHub:: https://github.com/arduino/Arduino.
Поддерживаемые операционные системы: Windows, Linux, macOS.
BlueJ — это интегрированная среда разработки для языка программирования Java, которая позволяет учащимся программировать с нуля. Она была специально создана для новичков в программировании и студентов, которые изучают Java, и предоставляет простой и интуитивно понятный интерфейс.
Основные возможности BlueJ:
- Простой интерфейс, удобный для начинающих программистов.
- Отображение диаграмм классов в реальном времени.
- Поддержка отладки кода.
- Встроенный компилятор Java.
- Автоматическое форматирование кода.
Репозиторий на GitHub: https://github.com/bluejorg/bluej.
Поддерживаемые операционные системы: Windows, Linux, macOS.
Статистика
RStudio позволяет легко и удобно создавать и запускать код на языке R, а также предоставляет ряд инструментов для работы с данными и визуализации результатов.
Основные особенности:
- Поддержка нескольких сессий работы с R.
- Подсветка синтаксиса и автодополнение.
- Встроенная поддержка системы контроля версий Git и GitHub.
- Редактор графических элементов, который позволяет легко создавать и редактировать графики.
- Интеграция с R Markdown и Shiny, позволяющая создавать отчёты и интерактивные приложения на R.
- Интеграция с пакетом knitr, который позволяет создавать отчёты и документацию в различных форматах, таких как HTML, PDF, Word и других.
Репозиторий на GitHub: https://github.com/rstudio/rstudio
Поддерживаемые операционные системы: Windows, macOS и Linux.
Портабельные версии: paf.

Tinn-R предоставляет удобный интерфейс для написания и отладки кода на языке R, а также поддерживает функции автодополнения, контекстную подсказку, форматирование кода и многое другое. Есть поддержка множества плагинов и расширений, которые можно использовать для улучшения функциональности и производительности.
Репозиторий на GitHub: https://github.com/jcfaria/Tinn-R.
Поддерживаемые операционные системы: Windows, macOS и Linux.
Графика
3D моделирование

Blender предоставляет широкие возможности для моделирования, анимации, рендеринга, постобработки и создания интерактивных 3D-приложений. Приложение поддерживает множество форматов файлов, включая 3D-модели, изображения, видео и аудио, и предоставляет множество инструментов для работы с этими файлами. Также есть встроенный редактор видео, что делает его полезным инструментом для создания анимации и роликов.
Blender имеет дружественный интерфейс и предоставляет документацию и сообщество пользователей, которые могут помочь новым пользователям в освоении программы.
Репозиторий: https://developer.blender.org/.
Поддерживаемые операционные системы: Windows, macOS и Linux.
Портабельные версии: tpfc, paf, blend, wpp.

Goxel — редактор вокселей (элементы объёмной графики, аналогичные пикселям в двумерной графике). Он поддерживает основные функции 3D-редактирования, такие как вырезание, копирование, вставка, заполнение, удаление и инструменты рисования (в том числе инструменты для рисования прямых линий, кругов и прямоугольников).
Репозиторий на GitHub: https://github.com/guillaumechereau/goxel.
Поддерживаемые операционные системы: Windows, macOS и Linux.
MagicaVoxel — инструмент для создания 3D-моделей и анимации в формате вокселей. Он позволяет пользователям создавать и редактировать 3D-объекты в пространстве вокселей с помощью различных инструментов, в том числе кисти, лассо и магнита. MagicaVoxel имеет простой и интуитивно понятный интерфейс, который позволяет быстро создавать красивые и сложные модели.
Репозиторий на GitHub: https://ephtracy.github.io/.
Поддерживаемые операционные системы: Windows, macOS и Linux.
Портабельные версии: tpfc.
3D печать

Slic3r — программное обеспечение для 3D-печати, которое позволяет генерировать модели G-code для 3D-принтеров. Есть множество функций, таких как настройка скорости печати, поддержка различных типов экструдеров, поддержка различных типов заполнения и т.д. Slic3r совместим со многими 3D-принтерами и может использоваться на разных ОС.
Репозиторий на GitHub: https://github.com/slic3r/Slic3r.
Поддерживаемые операционные системы: Windows, macOS и Linux.
Анимация

OpenToonz поддерживает рисование, сканирование, анимацию и редактирование звука в реальном времени. Он предоставляет широкие возможности для создания различных типов анимации, от рисованных до компьютерной графики.
Репозиторий на GitHub: https://github.com/opentoonz/opentoonz.
Поддерживаемые операционные системы: Windows, macOS и Linux.
Портабельные версии: paf, git.
Рисование

Krita подойдёт для работы с изображениями и анимацией. Поддерживает множество форматов файлов, включая PSD, RAW, JPG, PNG, BMP и другие. Она предоставляет широкий набор инструментов для рисования, создания эскизов, цифровой живописи, анимации и работы с векторной графикой.
Репозиторий на GitLab: https://invent.kde.org/graphics/krita.
Поддерживаемые операционные системы: Windows, macOS и Linux.
Портабельные версии: tpfc, paf, yap, thumb.
ASCII

iNFekt — это небольшой, лёгкий в использовании просмотрщик файлов NFO, DIZ и TXT, который отображает ASCII-графику с кодировкой OEM и ANSI, а также Unicode. Он имеет удобный пользовательский интерфейс, который позволяет быстро и легко просматривать и редактировать файлы NFO и DIZ, а также выполнять поиск и замену текста. В iNFekt также есть возможности для просмотра в полноэкранном режиме, настройки цветовой схемы, настройки шрифта и другого.
Репозиторий на GitLab: https://github.com/syndicodefront/infekt.
Поддерживаемые операционные системы: Windows, macOS и Linux.
Портабельные версии: tpfc.
CAD
BRL-CAD — программное обеспечение для моделирования трёхмерных объектов и выполнения обратных трассировок лучей. Оно используется в различных областях, таких как графика, научные исследования, проектирование и даже военное дело.
Приложение имеет подробную документацию и справку, а также активное сообщество пользователей и разработчиков, которые могут помочь новичкам в освоении программы и решении проблем.
Репозиторий на GitLab: https://github.com/BRL-CAD/brlcad.
Поддерживаемые операционные системы: Windows, macOS и Linux.

FreeCAD подойдёт для 3D-моделирования и проектирования. Утилита используется в инженерном и архитектурном проектировании, научных и исследовательских целях, а также для создания различных объектов и деталей.
FreeCAD поддерживает различные форматы файлов, включая STEP, IGES, STL, SVG, DXF, OBJ, IFC и другие. Он имеет интуитивно понятный пользовательский интерфейс, поддерживает настраиваемые параметры и инструменты, позволяет создавать скрипты и расширения для автоматизации и лучшей функциональности.
Репозиторий на GitHub: https://github.com/FreeCAD/FreeCAD.
Поддерживаемые операционные системы: Windows, macOS и Linux.

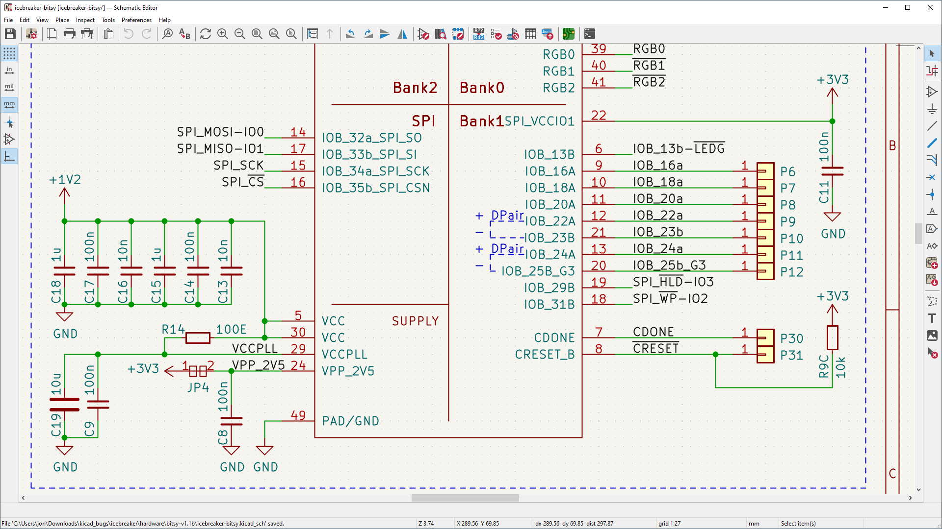
KiCad используется для разработки электронных схем и печатных плат. Предоставляет полный набор инструментов для создания схематических диаграмм, размещения компонентов, маршрутизации печатных плат и создания файлов для производства печатных плат. KiCad поддерживает различные форматы файлов, включая Gerber, Excellon, BOM, netlist и другие.
Репозиторий на GitLab: https://gitlab.com/kicad/code/kicad.
Поддерживаемые операционные системы: Windows, macOS и Linux.
Портабельные версии: paf, sf, d2k.

LibreCAD используется для создания чертежей и технических диаграмм. Имеет широкий набор инструментов для создания и редактирования геометрических фигур, таких как линии, круги, дуги, эллипсы, многоугольники и другие, а также поддерживает импорт и экспорт файлов в различных форматах.
LibreCAD поддерживает множество функций, таких как настраиваемые единицы измерения, сетки и слои, а также разрешает добавлять расширения для дополнительной функциональности.
Репозиторий на GitHub: https://github.com/LibreCAD/LibreCAD.
Поддерживаемые операционные системы: Windows, macOS и Linux.

OpenSCAD — в отличие от традиционных 3D-моделировщиков, утилита не использует интерактивный пользовательский интерфейс, а вместо этого для создания моделей использует сценарии, написанные на специальном языке программирования.
OpenSCAD поддерживает создание сложных 3D-моделей, включая геометрические примитивы, массивы, повороты, вырезы и другие операции. Также поддерживает импорт и экспорт файлов в различных форматах, включая STL, DXF и другие.
Репозиторий на GitHub: https://github.com/openscad/openscad.
Поддерживаемые операционные системы: Windows, macOS и Linux.
Портабельные версии: tpfc, yap.

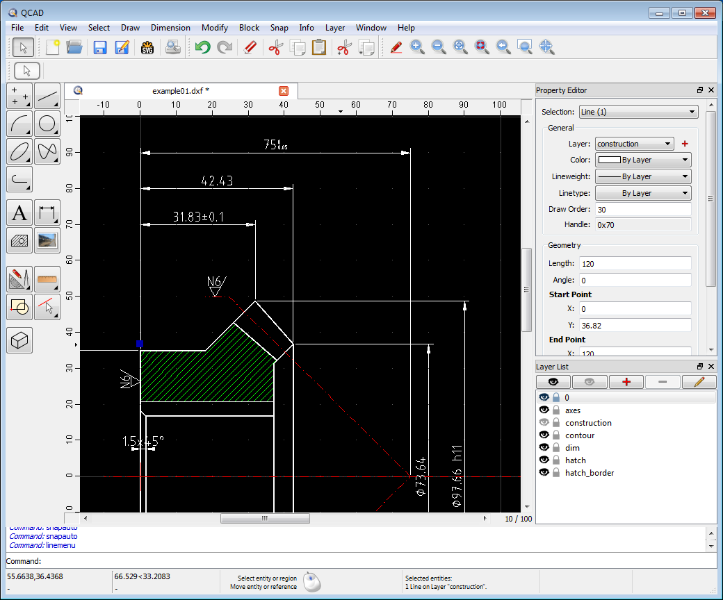
QCAD Community Edition используется для создания чертежей и технических диаграмм. Имеет широкий набор инструментов для создания и редактирования геометрических фигур, таких как линии, круги, дуги, эллипсы, многоугольники и другие, а также поддерживает импорт и экспорт файлов в различных форматах, включая DXF, DWG и другие.
Ещё есть такие функции, как настраиваемые единицы измерения, сетки и слои, а также поддержка различных расширений для дополнительной функциональности.
Репозиторий на GitHub: https://github.com/qcad/qcad.
Поддерживаемые операционные системы: Windows, macOS и Linux.
SolveSpace позволяет создавать и редактировать геометрические модели и чертежи. Имеет простой и интуитивно понятный пользовательский интерфейс, который позволяет создавать геометрические фигуры, выполнять операции объединения и вычитания, работать с текстом и многими другими функциями.
SolveSpace разрешает импортировать и экспортировать модели в различных форматах, включая STEP, IGES, DXF, SVG и другие. Также есть возможность создания анимаций для моделей, поддержка редактирования истории моделирования и автоматической генерации чертежей.
Репозиторий на GitHub: https://github.com/solvespace/solvespace.
Поддерживаемые операционные системы: Windows, macOS и Linux.
Портабельные версии: tpfc, yap.

Sweet Home 3D — это программное обеспечение для дизайна интерьера, которое позволяет создавать 2D-планы помещений и 3D-модели мебели и декора. Оно имеет простой и интуитивно понятный пользовательский интерфейс, который позволяет создавать и редактировать планы помещений, добавлять мебель и декор, изменять цвета и текстуры стен и пола, а также просматривать созданные модели в 3D.
Sweet Home 3D имеет встроенный каталог мебели и декора, а ещё позволяет добавлять пользовательские модели. Также можно импортировать и экспортировать модели в различных форматах, включая OBJ, 3DS, STL, SVG и другие.
Репозиторий на SVN: http://svn.code.sf.net/p/sweethome3d/code/tags/V_6_4_2/SweetHome3D/.
Поддерживаемые операционные системы: Windows, macOS и Linux.
Портабельные версии: tpfc.
Подбор цветов

ColorCop — приложение, которое позволяет получать цвета из любого участка экрана. Оно имеет простой и интуитивно понятный пользовательский интерфейс, который позволяет выбирать цвет с помощью пипетки или задавать его в форматах RGB, HEX и HSV.
ColorCop имеет функции для выбора цвета из различных источников, включая окно браузера, текстовый документ или графическое приложение. Также есть опция автоматического определения цвета в буфере обмена и поддержка настройки горячих клавиш для более быстрого доступа к функциям программы.
Репозиторий на GitHub: https://github.com/ColorCop/ColorCop.
Поддерживаемые операционные системы: Windows.
Портабельные версии: tpfc, wpp.
Утилиты для работы с цветом

Colour Contrast Analyser имеет простой и интуитивно понятный пользовательский интерфейс, который позволяет выбирать цвета для фона и текста и проверять их контрастность на основе стандартов WCAG 2.0 и 3.0. Программа также показывает разницу контрастности между двумя цветами и даёт рекомендации по улучшению контрастности.
Ещё здесь можно проверить контрастность на изображении, используя функцию загрузки изображения. Можно сохранять результаты анализа веб-страницы в файле HTML для последующей проверки или документирования.
Репозиторий на GitHub: https://github.com/ThePacielloGroup/CCAe.
Поддерживаемые операционные системы: Windows, macOS.
Портабельные версии: paf.
Работа с диаграммами

Dia имеет широкий спектр инструментов для создания различных типов диаграмм, включая блок-схемы, сетевые диаграммы, UML-диаграммы, диаграммы потоков данных и многое другое.
Также поддерживает функции автодополнения, форматирования и группировки элементов диаграммы. Есть возможность экспорта диаграмм в различные форматы, включая PNG, SVG, EPS и другие векторные и растровые форматы. Dia поддерживает интеграцию с другими приложениями, такими как LibreOffice и Microsoft Office.
Репозиторий на GitHub: https://github.com/GNOME/dia.
Поддерживаемые операционные системы: Windows, macOS и Linux.

Diagram Designer помогает создавать и редактировать диаграммы. Есть функции автоматического выравнивания и распределения объектов, а также отмены и возврата изменений.
Ещё приложение поддерживает экспорт диаграмм в различные форматы, включая CSV, BMP, JPEG, PNG, SVG, WMF и EMF. Оно также имеет возможность импорта изображений и файлов CSV.
Репозиторий на GitHub: https://github.com/meesoft/DiagramDesigner.
Поддерживаемые операционные системы: Windows.
GIF

GIF Viewer поддерживает открытие и просмотр различных форматов файлов, включая GIF, JPG, PNG, BMP и другие. Приложение имеет функции для настройки скорости воспроизведения, изменения размера изображения, а также поворота и зеркального отражения. Вы также можете сохранять изображения в формате GIF или других поддерживаемых форматах.
Репозиторий на SourceForge: https://sourceforge.net/projects/gifviewer/.
Поддерживаемые операционные системы: Windows.
Портабельные версии: yap.

LICEcap позволяет записывать анимацию с любой области экрана и выбирать скорость кадров для анимации. Вы также можете изменять размер окна записи, чтобы создавать анимацию разных размеров.
Репозиторий на GitHub: https://github.com/justinfrankel/licecap.
Поддерживаемые операционные системы: Windows, macOs.
Портабельные версии: tpfc.

ScreenToGif позволяет записывать экран в реальном времени, создавать анимацию из изображений или видеофайлов и конвертировать видео в формат GIF.
Приложение поддерживает множество функций, включая возможность добавления текста, фигур, стрелок и других элементов на экран. Можно устанавливать время задержки перед записью, изменять разрешение видео и настраивать качество GIF-изображений.
Репозиторий на GitHub: https://github.com/NickeManarin/ScreenToGif.
Поддерживаемые операционные системы: Windows.
Портабельные версии: tpfc.
Редакторы изображений

GIMP — это бесплатное приложение для редактирования и создания растровой или векторной графики. Оно предоставляет пользователю широкий спектр инструментов для работы с изображениями, таких как ретуширование, коррекция цвета, наложение эффектов и многое другое.
GIMP поддерживает множество форматов файлов, включая PSD, JPEG, PNG, GIF и многие другие. Также есть поддержка работы со слоями и масками, что делает его мощным инструментом для создания графических дизайнов.
Репозиторий на GitLab: https://gitlab.gnome.org/GNOME/gimp.
Поддерживаемые операционные системы: Windows, macOS и Linux.
Портабельные версии: tpfc, paf, wpp, partha.
Оптимизация изображений

Caesium позволяет уменьшить размер изображения, не ухудшая его качество. Приложение поддерживает несколько форматов файлов, включая JPEG, PNG и BMP, и имеет возможность сжатия нескольких файлов одновременно.
Репозиторий на GitHub: https://github.com/Lymphatus/caesium-image-compressor.
Поддерживаемые операционные системы: Windows и macOS.
Портабельные версии: tpfc, paf, sf, fosshub.

FileOptimizer позволяет уменьшить размер файлов без потери качества. Приложение умеет работать с различными форматами, включая изображения, аудио- и видеофайлы, архивы и документы. Для этого оно использует различные методы оптимизации, такие как уменьшение количества цветов в изображениях, удаление скрытых данных из файлов и оптимизация кодирования в аудио- и видеофайлах.
Репозиторий на SourceForge: https://github.com/cedric-dumont/FileOptimizer.
Поддерживаемые операционные системы: Windows.
Портабельные версии: tpfc.
Просмотр изображений

JPEGView предназначен специально для просмотра и редактирования JPEG-изображений.
Репозиторий на SourceForge: https://sourceforge.net/projects/jpegview/.
Поддерживаемые операционные системы: Windows.
Портабельные версии: tpfc, paf

nomacs поддерживает множество форматов файлов, включая JPEG, PNG, BMP, ICO, GIF и многие другие. Предоставляет функции базовой обработки изображений, такие как обрезка, изменение размера и поворот. Кроме того, он имеет ряд продвинутых функций, таких как возможность просмотра изображений в виде стека, поддержка IPTC и EXIF метаданных, а также возможность создания слайд-шоу.
Репозиторий на GitHub: https://github.com/nomacs/nomacs.
Поддерживаемые операционные системы: Windows, Linux и macOS.
Портабельные версии: tpfc.
Работа с RAW

Photivo — редактор изображений, разработанный для обработки RAW-файлов и других форматов изображений. Он предоставляет множество инструментов и функций для редактирования, коррекции цвета, настройки экспозиции, улучшения деталей, наложения эффектов и многого другого.
Репозиторий на Google Code: https://code.google.com/archive/p/photivo/source/default/source.
Поддерживаемые операционные системы: Windows, macOS и Linux.
Портабельные версии: tpfc, site.

RawTherapee — ещё один редактор RAW-файлов и других форматов изображений. В комплекте есть всё, что нужно для редактирования, коррекции цвета, настройки экспозиции, улучшения деталей, наложения эффектов и многого другого.
RawTherapee может работать в формате 16-битного цвета, что позволяет сохранять большую часть информации из RAW-файлов и получить наилучший результат обработки. Кроме того, он поддерживает широкий спектр форматов файлов, включая RAW, JPEG, PNG, TIFF и другие.
Репозиторий на GitHub: https://github.com/Beep6581/RawTherapee.
Поддерживаемые операционные системы: Windows, macOS и Linux.
Портабельные версии: tpfc, paf, rawpedia.
Захват экрана (скриншот)

Greenshot — приложение для создания скриншотов и их редактирования. Оно позволяет сделать скриншот всего экрана, конкретного окна, региона или даже меню с возможностью редактирования результата.
Программа может сохранять скриншоты в различных форматах, включая PNG, JPEG, BMP и GIF. Она также поддерживает загрузку скриншотов на облачные хранилища, такие как Dropbox, Imgur и другие.
Репозиторий на GitHub: https://github.com/greenshot/greenshot.
Поддерживаемые операционные системы: Windows и macOS.
Портабельные версии: tpfc, site, pen.

Lightscreen — тоже утилита для создания скриншотов. Она позволяет делать скриншоты всего экрана, конкретного окна, области экрана или даже фиксированного размера. Вы также можете установить задержку перед снятием скриншота, чтобы успеть подготовить экран.
Lightscreen также позволяет изменять формат скриншотов, указывать место сохранения и задавать имена файлам для удобства хранения. Кроме того, здесь есть режим «Quick Capture», который позволяет создавать скриншоты одним кликом.
Репозиторий на GitHub: https://github.com/ckaiser/Lightscreen.
Поддерживаемые операционные системы: Windows, macOS и Linux.
Портабельные версии: tpfc, paf.

ShareX предоставляет множество инструментов для создания скриншотов, записи видео, захвата области экрана, а также для автоматической загрузки, обмена и хранения файлов в облаке.
ShareX обеспечивает пользователей полным контролем над процессом захвата и обмена файлов, позволяя настроить множество параметров, таких как формат файла, способ захвата и управление исходным кодом.
Репозиторий на GitHub: https://github.com/ShareX/ShareX
Поддерживаемые операционные системы: Windows.
Портабельные версии: tpfc, gh, steam.

Snipaste — приложение для создания и редактирования скриншотов. Оно позволяет делать снимки экрана, обрезать, редактировать и аннотировать их, а также сохранять их в различных форматах.
Кроме того, Snipaste предоставляет множество дополнительных функций, таких как создание коллажей, настройка наложения изображений и управление цветом.
Репозиторий на GitHub: https://github.com/Snipaste/feedback
Поддерживаемые операционные системы: Windows, macOS и Linux.
Портабельные версии: tpfc.
Векторные редакторы

Inkscape — это свободный и открытый редактор, предназначенный для создания и редактирования различных изображений, включая иллюстрации, диаграммы, логотипы и многое другое. Он поддерживает множество форматов файлов, включая SVG, PDF, EPS и AI, а также имеет широкий выбор инструментов для рисования, создания путей, векторизации растровых изображений и многого другого.
Репозиторий на GitLab: https://gitlab.com/inkscape/inkscape
Поддерживаемые операционные системы: Windows, macOS и Linux.
Портабельные версии: tpfc, paf, wpp.
Интернет
Браузеры
Chromium — это браузер, разработанный на основе проекта Chromium от компании Google. Он поддерживает множество расширений и плагинов, таких как блокировщики рекламы, менеджеры паролей и другие. Chromium имеет встроенный менеджер закладок и истории просмотра, а также возможность синхронизации этих данных с учётной записью Google.
Репозиторий на GitHub: https://github.com/chromium/chromium
Поддерживаемые операционные системы: Windows, macOS, Linux и многие другие.
Портабельные версии: tpfc, paf, sf, wpp.

K-Meleon — это браузер, основанный на движке Gecko от Mozilla Firefox и предназначенный для операционных систем Windows. Он обладает высокой производительностью и быстродействием, а также позволяет настраивать интерфейс и функциональность с помощью дополнений и настроек. K-Meleon имеет низкие требования к системным ресурсам и может работать на устаревших компьютерах.
Ссылка на репозиторий: https://sourceforge.net/projects/kmeleon/.
Поддерживаемые операционные системы: Windows.
Портабельные версии: tpfc, paf.
Mozilla Firefox — это популярный браузер, разработанный Фондом Mozilla. Он предлагает ряд функций, включая вкладки, блокирование всплывающих окон, интегрированную функциональность поиска и настраиваемый пользовательский интерфейс.
Браузер известен своими функциями безопасности и конфиденциальности, такими как технология блокировки отслеживания и поддержка расширений, улучшающих безопасность и конфиденциальность.
Репозиторий на GitHub: https://github.com/mozilla/gecko-dev/.
Портабельные версии: tpfc, paf, thumb.

Pale Moon — это браузер, основанный на коде Mozilla Firefox. Он предназначен для быстрого и безопасного просмотра веб-страниц. Pale Moon имеет ряд функций, таких как поддержка расширений Firefox, управление вкладками, приватный режим и многое другое. Он также оптимизирован для работы на более старых компьютерах, что делает его хорошим выбором для пользователей, которым нужен быстрый и лёгкий браузер.
Репозиторий: https://www.palemoon.org/sourcecode.shtml.
Поддерживаемые платформы: Windows, Linux, Android.
Портабельные версии: tpfc, site.

SeaMonkey — браузер, который предоставляет возможности почтового клиента, новостного агрегатора, чата и веб-разработки. SeaMonkey основан на исходном коде Mozilla Firefox и находится под управлением Mozilla Foundation.
Репозиторий: https://www.seamonkey-project.org/dev/code-development#source.
Поддерживаемые операционные системы: Windows, macOS и Linux.
Портабельные версии: tpfc, paf.
Vivaldi — это браузер, созданный компанией Vivaldi Technologies. Браузер основан на технологиях Chromium и Blink, и предлагает множество функций, которые делают его удобным и быстрым для использования.
В Vivaldi есть такие функции, как быстрый доступ к закладкам и истории, стеки вкладок, блокировка рекламы и трекеров, многооконный режим, сессии, превью веб-страниц и многое другое. Vivaldi также предлагает уникальные функции, такие как возможность настройки цветовой схемы браузера и назначение клавиш быстрого доступа.
Репозиторий: https://vivaldi.com/ru/source/.
Поддерживаемые операционные системы: Windows, macOS и Linux.
Портабельные версии: tpfc, thumb, sf.
Менеджеры загрузок
Advanced Wget GUI — это графический интерфейс для утилиты командной строки Wget, которая используется для загрузки файлов. Программа предоставляет множество опций для управления загрузками, включая возможность загрузки файлов с использованием прокси-серверов, управление ограничением скорости загрузки и возможность загрузки нескольких файлов одновременно.
Репозиторий на GitHub: https://github.com/Nenirey/AWGG.
Поддерживаемые операционные системы: Windows и Linux.
Портабельные версии: tpfc, sp, vh.
Почтовые клиенты

Sylpheed — почтовый клиент, который поддерживает протоколы POP3, IMAP4rev1 и SMTP, а также защищённое соединение SSL/TLS. Он имеет простой и интуитивно понятный интерфейс, а также поддерживает фильтры для организации входящих сообщений. Ещё Sylpheed позволяет настраивать шаблоны сообщений и имеет встроенный редактор HTML-текста.
Репозиторий: https://www.openhub.net/p/sylpheed.
Поддерживаемые операционные системы: Windows и Linux.
Портабельные версии: tpfc, paf, wpp.

Mozilla Thunderbird — это кроссплатформенный почтовый клиент от Mozilla Foundation, созданный на основе Mozilla Mail и Newsgroups. Он поддерживает работу с различными протоколами электронной почты, включая POP3, IMAP и SMTP.
Также клиент предоставляет множество функций, таких как фильтры электронной почты, встроенный RSS-агрегатор, защита от спама, поддержка расширений и тем оформления. Thunderbird также имеет удобный интерфейс и прост в использовании.
Репозиторий: https://hg.mozilla.org/comm-central/
Поддерживаемые операционные системы: Windows и Linux.
Портабельные версии: paf, wpp.
FTP-клиенты

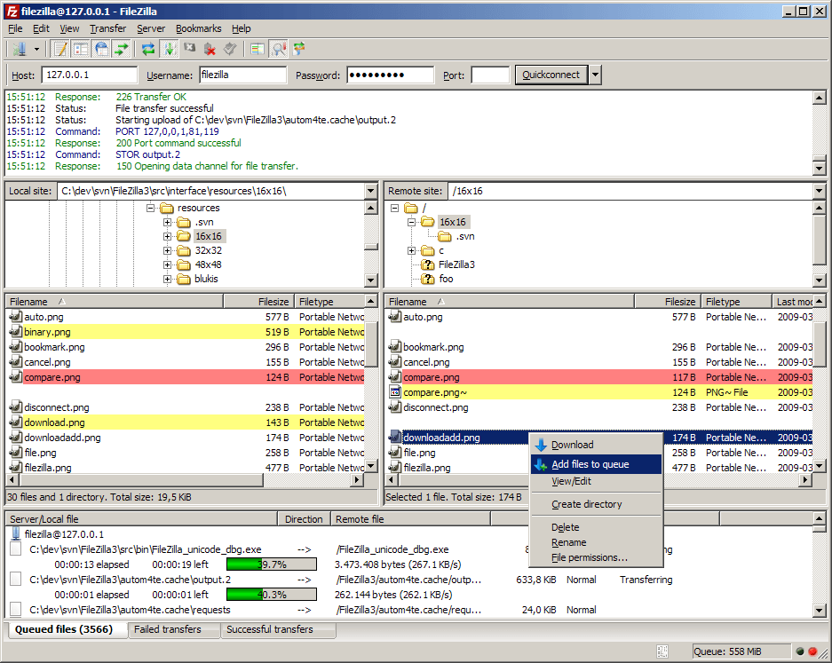
FileZilla — бесплатный FTP-клиент, который позволяет передавать файлы между локальным компьютером и удалённым сервером с использованием протоколов FTP, SFTP и FTPS. Он имеет интуитивно понятный пользовательский интерфейс, поддерживает функцию перетаскивания и позволяет сохранять настройки сервера для повторного использования.
Репозиторий: https://hg.mozilla.org/comm-central/.
Поддерживаемые операционные системы: Windows, macOS и Linux.
Портабельные версии: tpfc, paf, wpp, secure.

WinSCP позволяет безопасно передавать файлы между локальным и удалённым компьютером, поддерживая SFTP, SCP, FTPS и FTP протоколы. Он имеет удобный интерфейс с двумя панелями, что делает перемещение файлов между локальным и удалённым компьютером лёгким и удобным. Также он поддерживает такие функции, как перетаскивание файлов, обзор файлов, изменение прав доступа, настройка параметров передачи и многое другое.
Репозиторий на GitHub: https://github.com/winscp/winscp.
Поддерживаемые операционные системы: Windows.
Портабельные версии: tpfc, paf, wpp.
Мессенджеры

BeeBEEP подходит для быстрого, безопасного и простого обмена сообщениями и файлами между несколькими компьютерами в локальной сети.
Репозиторий на GitHub: https://sourceforge.net/projects/beebeep/.
Поддерживаемые операционные системы: Windows, macOS, Linux.
Портабельные версии: tpfc.

Pidgin — мультипротокольный мессенджер, который поддерживает множество протоколов, включая AIM, Yahoo!, Google Talk, IRC, MSN и многие другие.
Репозиторий: https://keep.imfreedom.org/pidgin/pidgin/.
Поддерживаемые операционные системы: Windows, macOS, Linux.
Портабельные версии: tpfc, paf.

qTox — ещё один мессенджер, который использует шифрование, чтобы обеспечить вам безопасную и конфиденциальную переписку, и имеет поддержку аудио- и видеозвонков.
Репозиторий на GitHub: https://github.com/qTox/qTox.
Поддерживаемые операционные системы: Windows, macOS, Linux.
Портабельные версии: tpfc.

RetroShare позволяет пользователям обмениваться сообщениями, файлами и информацией, используя шифрование для защиты от прослушивания и подделки. Также поддерживает функции форума и каналов новостей, которые разрешают обмениваться информацией и общаться с другими людьми с общими интересами.
Репозиторий на GitHub: https://github.com/RetroShare/RetroShare.
Поддерживаемые операционные системы: Windows, macOS, Linux.
Портабельные версии: tpfc.

Ricochet — это децентрализованный мессенджер с открытым исходным кодом, который шифрует все сообщения, используя протокол Tor. Он обеспечивает высокую степень анонимности и безопасности общения в интернете.
Репозиторий на GitHub: https://github.com/ricochet-im/ricochet.
Поддерживаемые операционные системы: Windows, macOS.
Портабельные версии: tpfc.

Telegram — мессенджер со сквозным шифрованием, что означает, что только отправитель и получатель могут прочитать сообщения, которыми они обмениваются. Telegram поддерживает также обмен файлами, голосовые и видеозвонки и множество других функций.
Репозиторий на GitHub: https://github.com/telegramdesktop/tdesktop.
Поддерживаемые операционные системы: Windows, macOS, Linux, Android и iOS.
Портабельные версии: tpfc, paf.
Читалки RSS

QuiteRSS — RSS-агрегатор, который позволяет удобно следить за новостными лентами сайтов, блогов и других источников информации.
Репозиторий на GitHub: https://github.com/QuiteRSS/quiterss.
Поддерживаемые операционные системы: Windows, macOS, Linux.
Портабельные версии: tpfc, paf.

RSSOwl — кроссплатформенная программа для чтения новостей и агрегации RSS-каналов. С её помощью вы можете подписаться на любое количество RSS-каналов и получать обновления с новостями и статьями из различных источников. Также есть множество функций для управления и фильтрации ваших RSS-каналов.
Репозиторий на GitHub: https://github.com/rssowl/rssowl.
Поддерживаемые операционные системы: Windows, macOS, Linux.
Портабельные версии: tpfc, purkdell, wpp, paf.
Работа с торрентами

PicoTorrent — BitTorrent-клиент с минималистичным интерфейсом.
Репозиторий на GitHub: https://github.com/picotorrent/picotorrent.
Поддерживаемые операционные системы: Windows.
Портабельные версии: tpfc.

qBittorrent имеет поддержку расширенных функций, таких как поиск торрентов через веб-интерфейс, контроль пропускной способности, планирование закачек и многое другое.
Репозиторий на GitHub: https://github.com/qbittorrent/qBittorrent.
Поддерживаемые операционные системы: Windows, macOS, Linux.
Портабельные версии: tpfc, paf, wpp.

Transmission-Qt поддерживает быстрое скачивание торрент-файлов и не нагружает систему. Кроме того, он обладает набором расширенных функций, таких как настройка прокси-сервера, поддержка шифрования и выбор определённых файлов в торрент-раздаче для загрузки.
Репозиторий на GitHub: https://github.com/transmission/transmission.
Поддерживаемые операционные системы: Windows, macOS, Linux.
Портабельные версии: tpfc, paf, thumb.
VoIP клиенты

Mumble предназначен для использования в онлайн-играх, рабочих группах и других ситуациях, где требуется голосовая связь. В нём используется технология «low-latency», которая обеспечивает быструю передачу голосовой информации без задержек. Также имеется ряд дополнительных функций, таких как шифрование, регулирование громкости и многое другое.
Репозиторий на GitHub: https://github.com/mumble-voip/mumble.
Поддерживаемые операционные системы: Windows, macOS, Linux.
Портабельные версии: tpfc, paf.
Работа с мультимедиа
Конвертация аудио

fre:ac (ранее известный как BonkEnc) может конвертировать музыку в различные аудиоформаты, включая MP3, AAC, WMA, FLAC, OGG и другие.
Репозиторий на GitHub: https://github.com/enzo1982/freac.
Поддерживаемые операционные системы: Windows, macOS, Linux.
Портабельные версии: tpfc, paf, hydrogen, sf.

LameXP — программа для кодирования, декодирования и конвертирования аудиофайлов. Она позволяет работать с различными форматами файлов, такими как MP3, Ogg Vorbis, AAC/MP4, FLAC, AC-3 и WavPack. LameXP поддерживает работу с многопроцессорными системами.
Репозиторий на SourceForge: https://sourceforge.net/projects/lamexp/.
Поддерживаемые операционные системы: Windows.
Портабельные версии: tpfc.
TAudioConverter позволяет конвертировать файлы в различные форматы, включая MP3, WAV, FLAC, AAC, OGG и WMA. Он также умеет извлекать аудио из видеофайлов.
Репозиторий на GitHub: https://github.com/ozok/TAudioConverter.
Поддерживаемые операционные системы: Windows.
Портабельные версии: tpfc, paf.
Аудио редакторы

Audacity — программное обеспечение для записи и редактирования звуковых файлов. Оно поддерживает множество форматов файлов, включая WAV, AIFF, MP3 и OGG.
Прога имеет множество функций, таких как запись звука с микрофона или другого источника, редактирование и обработка звука (например, нарезка, копирование, вставка, наложение эффектов и многое другое), а также экспорт в различные форматы. А ещё Audacity позволяет выполнять спектральный и частотный анализ.
Репозиторий на GitHub: https://github.com/audacity/audacity.
Поддерживаемые операционные системы: Windows, macOS, Linux.
Портабельные версии: tpfc, paf, wpp.

Audacious — аудиоплеер, который поддерживает различные аудиоформаты, включая MP3, FLAC, AAC, WAV, Ogg Vorbis, и многие другие.
Основные функции Audacious включают в себя:
- Поддержка плейлистов;
- Расширяемость плагинами;
- Настраиваемый интерфейс;
- Динамическая очередь воспроизведения;
- Нормализация громкости;
- Регулировка скорости воспроизведения;
- Редактирование тегов.
Репозиторий на GitHub: https://github.com/audacious-media-player/audacious.
Поддерживаемые операционные системы: Windows, macOS, Linux.
Портабельные версии: tpfc, yap.

fmedia — это консольный аудиоплеер, конвертер и рекордер. Он поддерживает большинство популярных форматов аудиофайлов, включая MP3, WAV, FLAC, APE, WavPack, ALAC и другие, а также имеет ряд функций, таких как эффекты звука, нормализация и т.д.
Репозиторий на GitHub: https://github.com/stsaz/fmedia.
Поддерживаемые операционные системы: Windows,, Linux.
Портабельные версии: tpfc.

Nemp — это музыкальный плеер и органайзер. Он поддерживает все основные аудиоформаты, включая MP3, FLAC, AAC, WAV, OGG и другие. Также в нём есть множество функций для управления музыкальной коллекцией, включая поддержку тегов, поиск, фильтрацию и многое другое. Nemp также имеет встроенный эквалайзер и поддерживает воспроизведение музыки через WASAPI, ASIO и DirectSound.
Репозиторий на GitHub: https://github.com/DanielGausi/Nemp.
Поддерживаемые операционные системы: Windows.
Портабельные версии: tpfc.

Winyl — аудиоплеер, который позволяет проигрывать музыку в различных форматах, включая MP3, OGG, FLAC, WAV и другие. Он имеет простой и понятный интерфейс, поддерживает создание и редактирование плейлистов, имеет функцию сканирования и импорта музыкальной библиотеки, а также поддерживает онлайн-радио и запись с него. Ещё Winyl имеет функцию визуализации звука и поддержку настраиваемых горячих клавиш для управления воспроизведением музыки.
Репозиторий на GitHub: https://github.com/winyl-player/winyl.
Поддерживаемые операционные системы: Windows.
Портабельные версии: tpfc.
cdrtfe — приложение для записи компакт-дисков и DVD, которое позволяет создавать и записывать аудио-CD, видео-DVD и данные на CD/DVD/BD. Оно имеет простой и интуитивно понятный интерфейс, а также поддерживает множество форматов файлов и многократную запись на диски.
Репозиторий: https://cdrtfe.sourceforge.io/cdrtfe/source_en.html#Quelltexte.
Поддерживаемые операционные системы: Windows.
Портабельные версии: tpfc, paf, wpp.

InfraRecorder — программа для записи CD, DVD и Blu-ray дисков. Она поддерживает создание данных, аудио- и видеодисков, а также запись образов дисков. Прога имеет простой и понятный интерфейс, что делает её очень удобной в использовании.
Репозиторий на GitHub: https://github.com/kindahl/infrarecorder.
Поддерживаемые операционные системы: Windows.
Портабельные версии: tpfc, paf.
Риппинг дисков

CDex — это программа для извлечения аудиодорожек из CD в цифровой формат, такой как WAV, MP3, FLAC, OGG и другие. Можно автоматически заполнять информацию о диске, включая название трека, исполнителя, альбом и т.д.
CDex также поддерживает функции кодирования и декодирования аудиофайлов, в том числе конвертирование между различными форматами. Можно редактировать метаданные аудиофайлов и записывать файлы на диск.
Репозиторий на GitHub: https://github.com/elha/CDex.
Поддерживаемые операционные системы: Windows.

CUETools — инструмент для работы с аудио-CD, предназначенный для проверки целостности и точности рипования CD, а также для конвертирования из формата одного аудиофайла в другой.
Есть возможность автоматически определять сжатые форматы файлов, такие как FLAC, MP3, WMA, APE, OGG и другие, и декодировать их обратно в WAV для проверки целостности аудиодисков. Кроме того, CUETools может автоматически создавать CUE-файлы на основе информации о дорожках из баз данных в сети.
Репозиторий на GitHub: https://github.com/gchudov/cuetools.net.
Поддерживаемые операционные системы: Windows.
Каталогизаторы фильмов

Ant Movie Catalog — это приложение для создания каталога фильмов и видеофайлов на ПК. Оно позволяет пользователю организовывать информацию о фильмах, включая название, режиссёра, жанр, год выпуска, актёрский состав, описание и многое другое. Кроме того, Ant Movie Catalog поддерживает импорт и экспорт данных, настройку пользовательских полей, поиск по каталогу и многое другое.
Репозиторий: https://antp.be/software/moviecatalog/sources.
Поддерживаемые операционные системы: Windows.
Портабельные версии: tpfc.

Data Crow — ещё одно приложение для каталогизации и управления вашей коллекцией медиафайлов и других объектов, таких как книги, программное обеспечение и оборудование. Оно предоставляет мощные инструменты для создания баз данных, которые могут включать информацию из разных источников, таких как интернет, базы данных, файлы и др.
Data Crow поддерживает многие форматы файлов и имеет встроенные инструменты для работы с изображениями и мультимедиа. Кроме того, он может автоматически генерировать отчёты и статистику по вашей коллекции.
Репозиторий на GitHub: https://github.com/datacrow/core.
Поддерживаемые операционные системы: Windows.
Портабельные версии: tpfc, wpp, paf, fosshub, sf.

Stuff Organizer — приложение для управления коллекциями и каталогизации вещей, которые у вас есть дома или в офисе. Оно позволяет создавать категории и подкатегории, добавлять элементы, указывать дополнительную информацию, такую как описание, изображения, дата приобретения, стоимость и многое другое.
Также есть возможность добавлять теги и ключевые слова для поиска элементов в будущем. Stuff Organizer поддерживает множество типов элементов, таких как книги, фильмы, игры, музыка, программное обеспечение и многое другое.
Репозиторий на SourceForge: https://sourceforge.net/projects/stufforganizer/.
Поддерживаемые операционные системы: Windows, Linux.
Подкасты

gPodder — клиент для загрузки, управления и воспроизведения подкастов. Он поддерживает большое количество форматов подкастов, включая RSS, Atom, YouTube и Soundcloud, и позволяет управлять загрузкой и воспроизведением этих подкастов в удобном интерфейсе. gPodder также интегрируется с iTunes и другими плеерами, что позволяет легко переносить загруженные подкасты на другие устройства.
Репозиторий на GitHub: https://github.com/gpodder/gpodder.
Поддерживаемые операционные системы: Windows, macOS, Linux.
Портабельные версии: tpfc, paf.
Работа с нотами

LilyPond — приложение для создания нотных листов. Оно использует текстовый файл в качестве входных данных и автоматически генерирует красиво оформленную нотную запись, которую можно распечатать или сохранить в различных форматах, включая PDF и MIDI.
Репозиторий на GitHub: https://github.com/lilypond/lilypond.
Поддерживаемые операционные системы: Windows, macOS, Linux.

MuseScore позволяет создавать, редактировать и распечатывать музыкальные партитуры. Приложение имеет интуитивно понятный интерфейс и множество функций для создания профессиональных нотных листов, включая воспроизведение и импорт/экспорт различных форматов файлов. MuseScore поддерживает большое количество инструментов, включая классические и современные инструменты, и позволяет добавлять текст, аудио и видео к нотам.
Репозиторий на GitHub: https://github.com/musescore/MuseScore.
Поддерживаемые операционные системы: Windows.
Запись экрана

Open Broadcaster Software (OBS) — это бесплатная кроссплатформенная программа для записи и стриминга видео с экрана компьютера или веб-камеры.
Репозиторий на GitHub: https://github.com/obsproject/obs-studio.
Поддерживаемые операционные системы: Windows, macOS, Linux.
Портабельные версии: tpfc, paf, thumb, obs.
Конвертация видео
TEncoder — приложение для конвертации видео- и аудиофайлов, которое поддерживает различные форматы файлов. Оно также имеет возможности для редактирования видео и настройки параметров конвертации, таких как битрейт, частота кадров и разрешение.
Репозиторий на GitHub: https://github.com/ozok/TEncoder.
Поддерживаемые операционные системы: Windows.
Редакторы видео

Avidemux — кроссплатформенный видеоредактор для обработки, фильтрации и кодирования видео. Он поддерживает множество форматов видеофайлов, включая AVI, DVD, MPEG, MP4 и ASF, а также может обрабатывать аудиофайлы в форматах MP3, WAV и AAC. Avidemux разрешает добавлять субтитры к видео, обрезать и склеивать видеофайлы, изменять размер и качество видео, удалять нежелательные части видео и многое другое.
Репозиторий на GitHub: https://github.com/mean00/avidemux2.
Поддерживаемые операционные системы: Windows, macOS, Linux.

Shotcut предоставляет множество функций для создания и редактирования видео, включая поддержку различных форматов файлов, возможность работы с несколькими аудио- и видеодорожками, наложение эффектов и фильтров на видео, настройку цвета и яркости, а также многое другое.
Репозиторий на GitHub: https://github.com/mltframework/shotcut.
Поддерживаемые операционные системы: Windows, macOS, Linux.
Портабельные версии: tpfc, paf, site.

Vidiot поддерживает большинство популярных форматов видео- и аудиофайлов, а также предоставляет функции для редактирования, наложения эффектов, нарезки, объединения и конвертации видеофайлов. Есть множество инструментов для настройки видео, аудио и параметров кодека, что делает его одним из наиболее гибких и мощных видеоредакторов с открытым исходным кодом.
Репозиторий на SourceForge: https://github.com/mltframework/shotcut.
Поддерживаемые операционные системы: Windows.
Портабельные версии: tpfc, vh.

VirtualDub поддерживает пакетную обработку видеофайлов, изменение размера и обрезку, а также применение различных фильтров и эффектов. Есть поддержка работы с аудиофайлами, включая возможность изменения частоты дискретизации и формата аудиофайлов. Ещё можно записывать видеофайлы с камеры или других источников захвата.
Репозиторий на SourceForge: https://virtualdub.sourceforge.net/.
Поддерживаемые операционные системы: Windows.
Видео плееры
Media Player Classic Home Cinema (MPC-HC)поддерживает широкий спектр форматов аудио и видео. Он предлагает удобный интерфейс, настраиваемые параметры видео и звука, а также поддержку субтитров.
Репозиторий на GitHub: https://github.com/clsid2/mpc-hc.
Поддерживаемые операционные системы: Windows.
Портабельные версии: tpfc, be, paf.

SMPlayer предоставляет пользователю возможность проигрывать большинство популярных аудио- и видеоформатов, а также DVD и VCD. Есть встроенная поддержка YouTube, что позволяет просматривать видео с YouTube напрямую из интерфейса приложения. Ещё имеется функция воспроизведения на заднем плане, которая позволяет продолжать просмотр видео даже при свёрнутом приложении.
Репозиторий на GitHub: https://github.com/smplayer-dev/smplayer.
Поддерживаемые операционные системы: Windows, Linux.
Портабельные версии: tpfc, paf, wpp, 7z.

VLC Media Player — это мультимедийный проигрыватель, который поддерживает множество аудио- и видеоформатов. Ещё он может воспроизводить потоковое видео и аудио, а также DVD и Blu-ray диски.
Репозиторий: https://www.videolan.org/vlc/download-sources.html.
Поддерживаемые операционные системы: Windows, macOS, Linux.
Портабельные версии: tpfc, paf.
Для офиса
Дневники

RedNotebook предназначен для тех, кто хочет сохранять свои заметки и мысли в организованном виде, без необходимости использовать бумажные блокноты. Приложение позволяет создавать записи в различных форматах, включая текст, изображения и встроенные URL-адреса, и поддерживает поиск и фильтрацию по различным категориям и тегам. Оно также предоставляет возможность создавать ежегодные, ежемесячные и еженедельные календари, чтобы помочь вам следить за сроками и планировать свой график работы.
Репозиторий: https://github.com/jendrikseipp/rednotebook.
Поддерживаемые операционные системы: Windows, macOS, Linux.
Портабельные версии: tpfc, paf.
Верстка документов
Scribus — приложение для вёрстки страниц и документов, которое предоставляет мощные функции дизайна и может использоваться для создания различных типов документов, включая брошюры, книги, журналы, плакаты и презентации. Вы сможете пользоваться профессиональными функциями макета, работать с цветом, создавать PDF-файлы и многое другое.
Репозиторий на Github: https://github.com/scribusproject/scribus.
Поддерживаемые операционные системы: Windows, macOS, Linux.
Портабельные версии: tpfc, paf, wpp, sf.
Сканирование документов

NAPS2 (Not Another PDF Scanner 2) — утилита для сканирования документов и сохранения их в PDF, TIFF, JPEG, PNG и других форматах. Программа позволяет работать с большинством сканеров, поддерживает автоматическое определение размера страницы и обрезку лишних краёв, а также позволяет добавлять аннотации и подписи к сканированным документам.
Репозиторий на Github: https://github.com/cyanfish/naps2.
Поддерживаемые операционные системы: Windows, macOS, Linux.
Портабельные версии: tpfc, thumb, sf.
Просмотр документов
Evince — инструмент для просмотра документов в формате PDF и PostScript. Он разработан для среды рабочего стола GNOME, но может использоваться и на других платформах. Evince имеет навигационные функции, возможность печати документов и просмотра таблиц содержимого. Он также поддерживает аннотации и поиск по ключевым словам.
Репозиторий на Github: https://github.com/GNOME/evince.
Поддерживаемые операционные системы: Windows, macOS, Linux.
Портабельные версии: tpfc, paf.

SumatraPDF поддерживает множество форматов документов, включая PDF, ePub, MOBI, XPS, DjVu и CHM.
Репозиторий на Github: https://github.com/sumatrapdfreader/sumatrapdf.
Поддерживаемые операционные системы: Windows.
Портабельные версии: tpfc, paf.
Universal Viewer позволяет открывать и просматривать множество типов файлов, включая изображения, аудио- и видеофайлы, документы, электронные таблицы и т.д. Кроме того, можно просматривать файлы в архивах без необходимости распаковки их содержимого.
Репозиторий на Github: https://github.com/UniversalViewer/universalviewer.
Поддерживаемые операционные системы: Windows.
Портабельные версии: tpfc.

WinDJView — это быстрый и удобный просмотрщик файлов в форматах DjVu, который позволяет открывать и просматривать документы в высоком качестве.
Репозиторий на SourceForge: https://sourceforge.net/projects/windjview/.
Поддерживаемые операционные системы: Windows.
Портабельные версии: tpfc, paf, yap.
Электронные книги

Calibre поддерживает множество форматов электронных книг и позволяет управлять коллекцией, конвертировать книги из одного формата в другой, редактировать метаданные и многое другое.
Репозиторий на GitHub: https://github.com/kovidgoyal/calibre.
Поддерживаемые операционные системы: Windows, macOS, Linux.

Sigil подойдёт для редактирования книг в форматах EPUB и AZW3. Поддерживается множество функций, таких как работа с текстом и изображениями, создание гиперссылок, добавление стилей, генерация оглавления и многое другое. Также Sigil позволяет работать с кодом HTML и CSS, что даёт больше возможностей для настройки внешнего вида книги.
Репозиторий на GitHub: https://github.com/Sigil-Ebook/Sigil.
Поддерживаемые операционные системы: Windows, macOS, Linux.
Финансы

GnuCash — приложение для управления финансами. Оно предназначено для использования как дома, так и в малом бизнесе. GnuCash поддерживает функции бухгалтерского учёта, такие как учёт кредиторов, дебиторов, баланса и отчётности.
Репозиторий на Github: https://github.com/Gnucash/gnucash.
Поддерживаемые операционные системы: Windows, macOS, Linux.
Портабельные версии: tpfc, paf.

HomeBank имеет удобный, интуитивно понятный интерфейс и предоставляет множество функций, таких как отслеживание доходов и расходов, составление бюджета, создание отчётов и графиков, импорт и экспорт данных и т.д. HomeBank поддерживает большое количество форматов импорта, таких как QIF, OFX, CSV и MT940, что позволяет легко импортировать данные из других программ учёта финансов. Есть возможность защитить данные паролем.
Репозиторий: http://homebank.free.fr/en/downloads.php.
Поддерживаемые операционные системы: Windows, macOS, Linux.
Портабельные версии: site, thumb, paf, wpp.

Money Manager Ex позволяет пользователям управлять своими финансами, создавать бюджеты, следить за своими расходами и доходами, а также анализировать свои финансовые данные. Программа имеет простой и интуитивно понятный интерфейс, что делает её доступной даже для новичков. Она поддерживает множество валют.
Репозиторий на GitHub: https://github.com/moneymanagerex/moneymanagerex.
Поддерживаемые операционные системы: Windows, macOS, Linux.
Портабельные версии: tpfc, paf.
Ментальные карты
Blumind подходит для создания профессиональных и простых диаграмм визуализации данных и представления идей. Прога имеет простой и понятный интерфейс, и может быть использована для создания диаграмм организации, диаграмм потоков данных, диаграмм классов и многого другого. Blumind поддерживает экспорт диаграмм в форматы PNG, JPEG, BMP, SVG и EMF.
Репозиторий на GitHub: https://github.com/funwaywang/Blumind.
Поддерживаемые операционные системы: Windows.
Портабельные версии: tpfc.

FreeMind позволяет пользователям создавать диаграммы, организовывать мысли, управлять проектами, создавать планы и т.д. Поддерживает вложенные узлы и теги, имеет функции поиска и замены. Возможен экспорт и импорт данных в различных форматах, включая HTML, PDF, SVG и др.
Репозиторий на GitHub: https://github.com/freemind/freemind.
Поддерживаемые операционные системы: Windows, macOS, Linux.
Портабельные версии: faq, site.

Freeplane имеет множество функций, таких как возможность добавления и редактирования узлов, отображения карты в виде дерева, оформления карты в соответствии с вашими потребностями, добавление изображений и ссылок и многое другое.
Репозиторий на GitHub: https://github.com/freeplane/freeplane.
Поддерживаемые операционные системы: Windows, macOS, Linux.
Портабельные версии: tpfc, paf.
Заметки
Laverna — приложение для заметок и управления задачами, которое можно использовать в веб-браузере. Оно позволяет сохранять заметки и задачи в локальной базе данных, а также синхронизировать их с облачными сервисами, такими как Dropbox и Google Drive. Laverna также предоставляет возможность использовать шифрование на стороне клиента для защиты ваших данных.
Репозиторий на GitHub: https://github.com/Laverna/laverna.
Поддерживаемые операционные системы: Windows, macOS, Linux.
Портабельные версии: tpfc.

QOwnNotes — приложение для создания и организации заметок с поддержкой синхронизации через Nextcloud или ownCloud. Есть поддержка Markdown, добавление тегов и задач, интеграция с системой оповещения и плагинами.
Репозиторий на GitHub: https://github.com/pbek/QOwnNotes.
Поддерживаемые операционные системы: Windows, macOS, Linux.
Портабельные версии: tpfc.
Офисные пакеты

LibreOffice — офисный пакет, который предоставляет все необходимые инструменты для работы с документами, таблицами, презентациями, базами данных и другими задачами.
Репозиторий: https://www.libreoffice.org/about-us/source-code/.
Поддерживаемые операционные системы: Windows, macOS, Linux.
Портабельные версии: tpfc, paf.

OpenOffice — офисный пакет, разработанный Apache Software Foundation. Включает в себя текстовый процессор, электронную таблицу, программу для создания презентаций, векторный редактор, формулы и базы данных.
Репозиторий на GitHub: https://github.com/apache/openoffice.
Поддерживаемые операционные системы: Windows, macOS, Linux.
Портабельные версии: tpfc, paf, wpp.
Иерархические органайзеры

Cherrytree позволяет создавать, хранить и редактировать заметки и документацию в виде древовидных структур. Он поддерживает различные типы форматирования текста, в том числе жирный, курсив и подчёркнутый текст, а также позволяет вставлять изображения, таблицы и гиперссылки. Ещё Cherrytree предоставляет функцию поиска и замены, а также возможность экспорта и импорта заметок в различных форматах, таких как HTML, PDF, TXT, XML и др.
Репозиторий на GitHub: https://github.com/giuspen/cherrytree.
Поддерживаемые операционные системы: Windows, macOS, Linux.
Портабельные версии: tpfc, paf.

The Guide — это приложение для создания и просмотра документации, которое позволяет организовать информацию в виде иерархических древовидных структур. Оно разрешает создавать множество документов, каждый из которых может содержать неограниченное количество страниц. Каждая страница может содержать различные элементы, такие как текст, изображения, ссылки и др.
Репозиторий на GitHub: https://sourceforge.net/projects/theguide/.
Поддерживаемые операционные системы: Windows, Linux.
Портабельные версии: tpfc, paf, pen.
Инструменты для PDF
PDFTK Builder — программа для объединения, разделения, шифрования и дешифрования PDF-файлов.
Репозиторий на GitLab: https://gitlab.com/pdftk-java/pdftk/-/tree/master/PDFTK%20Builder.
Поддерживаемые операционные системы: Windows, macOS, Linux.
Портабельные версии: tpfc, paf.
ПИМы

TreeSheets подходит для создания и организации иерархических структур данных. Вы сможете создавать древовидные структуры, которые могут содержать текстовые данные, изображения, таблицы, файлы и другие объекты. TreeSheets позиционируется как инструмент для создания заметок, планирования проектов, ведения списков задач, создания схем и других подобных задач.
Репозиторий на GitHub: https://github.com/aardappel/treesheets.
Поддерживаемые операционные системы: Windows, macOS, Linux.
Портабельные версии: tpfc, yap.
Управление задачами

Task Coach позволяет создавать задачи, устанавливать приоритеты, добавлять теги и комментарии, прикреплять файлы и многое другое. Одна из главных особенностей Task Coach — это возможность создания иерархических списков задач, что позволяет структурировать работу по проектам или областям деятельности. Приложение также имеет функцию отслеживания времени и гибкие настройки напоминаний.
Репозиторий: https://www.taskcoach.org/devinfo.html.
Поддерживаемые операционные системы: tpfc, paf.

Todomoo помогает организовать задачи и планировать время, используя методы GTD (Getting Things Done) и Pomodoro.
Репозиторий на SourceForge: https://todomoo.sourceforge.net/sources.php.
Поддерживаемые операционные системы: Windows, macOS, Linux.
Портабельные версии: tpfc.
TeX
MiKTeX включает в себя все необходимые компоненты для создания и компиляции документов в формате TeX/LaTeX, пакеты для работы со многими языками и расширениями, такими как графика, таблицы и математические формулы.
Репозиторий на GitHub: https://github.com/MiKTeX/miktex.
Поддерживаемые операционные системы: Windows, macOS, Linux.
Портабельные версии: site, paf.
TeX Live — это система для подготовки научных и технических текстов на языке TeX. Она включает в себя все основные компоненты TeX, а также множество дополнительных пакетов и инструментов.
Репозиторий: https://tug.org/texlive/.
Поддерживаемые операционные системы: Windows, macOS, Linux.
Портабельные версии: site.

TeXPortable — это портативная версия TeX, которая содержит все необходимые компоненты, включая TeX, LaTeX и другие связанные приложения, и предназначена для работы с документами в формате TeX.
Репозиторий на GitHub: https://github.com/kobi7/TeXPortable.
Поддерживаемые операционные системы: Windows.
Портабельные версии: tpfc.

TeXstudio имеет множество функций, которые делают его очень удобным для написания научных статей, книг, презентаций и других документов.
Репозиторий на GitHub: https://github.com/texstudio-org/texstudio.
Поддерживаемые операционные системы: Windows, macOS, Linux.
Портабельные версии: tpfc, paf.
Wiki

DokuWiki основана на языке PHP и использует файловую систему в качестве базы данных. DokuWiki отличается от многих других вики-систем открытым форматом данных, который позволяет легко хранить и обрабатывать текстовую информацию без необходимости подключения к базе данных.
Репозиторий на GitHub: https://github.com/splitbrain/dokuwiki.
Поддерживаемые операционные системы: Windows.

OutWiker — это программа для создания и организации заметок, которая позволяет создавать иерархические списки, вставлять изображения, таблицы, формулы и другие объекты. Программа также поддерживает использование шаблонов и экспорт заметок в различные форматы, включая HTML, PDF и TXT.
Репозиторий на GitHub: https://github.com/outwiker/outwiker.
Поддерживаемые операционные системы: Windows.
Портабельные версии: tpfc.
TiddlyWiki позволяет создавать заметки в виде отдельных т.н. «карточек», каждая из которых может содержать текст, изображения, видео, аудио, гиперссылки и прочие элементы.
Репозиторий на GitHub: https://github.com/Jermolene/TiddlyWiki5.
Поддерживаемые операционные системы: Windows, macOS, Linux.
Портабельные версии: tpfc, git.

WikidPad представляет собой персональный вики-блокнот для создания заметок и организации информации. Вы можете создавать и редактировать заметки в формате wiki, использовать ссылки между ними, а также организовывать заметки в древовидную структуру. Программа позволяет использовать различные шаблоны для создания новых заметок, а также поддерживает расширения Python для настройки и лучшей функциональности.
Репозиторий на GitHub: https://github.com/WikidPad/WikidPad.
Поддерживаемые операционные системы: Windows, macOS, Linux.
Портабельные версии: tpfc, site.

Zim — приложение для создания и управления заметками, которое представляет собой персональный вики-блокнот для настольных компьютеров. Он использует локальный файловый формат для хранения данных, позволяет создавать страницы с разметкой Wiki, вставлять изображения, таблицы, списки, ссылки и другие элементы, а также организовывать заметки в иерархические деревья. Zim поддерживает поиск, индексацию, экспорт в различные форматы и многое другое.
Репозиторий на GitHub: https://github.com/zim-desktop-wiki/zim-desktop-wiki.
Поддерживаемые операционные системы: Windows, macOS, Linux.
Портабельные версии: tpfc, paf, site.
Работа с текстом

FocusWriter предоставляет минималистичный интерфейс, который может быть настроен в соответствии с предпочтениями пользователя, а также поддерживает функции проверки орфографии, сохранения и загрузки документов в различных форматах и т.д.
Репозиторий на GitHub: https://github.com/gottcode/focuswriter.
Поддерживаемые операционные системы: Windows, macOS, Linux.
Портабельные версии: tpfc, paf.
Безопасность
Антивирус

ClamWin — это бесплатный антивирус. Он обеспечивает базовую защиту от вирусов и других вредоносных программ, включая возможность ручной проверки файлов и папок на наличие угроз.
Репозиторий на GitHub: https://github.com/Cisco-Talos/clamwin-embedded.
Поддерживаемые операционные системы: Windows.
Портабельные версии: tpfc, paf, wpp, site.
Чистка системы

BleachBit может очищать временные файлы, кеш браузера, историю поиска, историю документов, файлы журналов и другие файлы, которые могут замедлять систему и занимать место на жёстком диске.
BleachBit также может помочь удалить следы пребывания в интернете и защитить конфиденциальность пользователя. Кроме того, он может быть использован для удаления временных файлов и кеша веб-браузеров, электронной почты, бесед и других приложений.
Репозиторий на GitHub: https://github.com/bleachbit/bleachbit.
Поддерживаемые операционные системы: Windows, Linux.
Портабельные версии: tpfc, paf.
Хранение паролей

KeePass позволяет сохранять все ваши пароли в безопасном хранилище и блокировать его одним основным паролем или файлом ключа. KeePass также поддерживает множество расширений и плагинов, включая автозаполнение паролей, интеграцию с браузерами и многое другое.
Репозиторий на SourceForge: https://sourceforge.net/projects/keepass/files/KeePass 2.x/2.46/.
Поддерживаемые операционные системы: Windows, macOS, Linux.
Портабельные версии: tpfc, classic, paf.

Password Gorilla — это менеджер паролей, который позволяет вам сохранять и организовывать свои пароли и другую конфиденциальную информацию. Поддерживает 256-битное шифрование паролей и может синхронизироваться с облачными сервисами, такими как Dropbox, для резервного копирования и доступа к паролям с разных устройств. Он также может генерировать сложные пароли для повышения безопасности.
Репозиторий на GitHub: https://github.com/zdia/gorilla.
Поддерживаемые операционные системы: Windows, macOS, Linux.
Портабельные версии: tpfc, paf.

Password Safe позволяет пользователям хранить и организовывать свои пароли в безопасной базе данных, защищённой мастер-паролем или ключом. Пароли могут быть классифицированы и сортированы для более удобного доступа, а также могут быть экспортированы в другие форматы. Ещё Password Safe поддерживает генерацию случайных паролей и автоматический ввод паролей в веб-браузеры.
Репозиторий на GitHub: https://github.com/pwsafe/pwsafe.
Поддерживаемые операционные системы: Windows, macOS, Linux.
Портабельные версии: tpfc, paf.
Утилиты
Архиваторы

7-Zip — архиватор с высокой степенью сжатия и поддержкой многих форматов архивации, включая 7z, ZIP, RAR, CAB, GZIP, BZIP2 и TAR. Он также может распаковывать множество других форматов архивации, включая ISO, DMG, UDF, WIM, LZH, CHM, Z, CPIO, RPM, DEB и NSIS.
Репозиторий: https://www.7-zip.org/download.html.
Поддерживаемые операционные системы: Windows, Linux.

PeaZip — архиватор, поддерживающий большое количество форматов архивов, включая zip, rar, tar и другие. Он имеет удобный интерфейс, позволяющий легко создавать, открывать и управлять архивами, а также предоставляет дополнительные функции, такие как шифрование архивов и создание самораспаковывающихся архивов.
Репозиторий на GitHub: https://github.com/peazip/PeaZip.
Поддерживаемые операционные системы: Windows, macOS, Linux.
Портабельные версии: tpfc, paf, thumb.
Автоматизация
AutoHotkey позволяет создавать скрипты, которые могут эмулировать нажатия клавиш и мыши, запускать программы, манипулировать окнами, работать с файлами и папками, и выполнять множество других задач.
С помощью AutoHotkey можно автоматизировать рутинные задачи, ускорить работу с компьютером, создать горячие клавиши для любимых программ, настроить поведение мыши и многое другое. Кроме того, прога поддерживает использование переменных, циклов и условных операторов, что делает её мощным инструментом для более сложных задач.
Репозиторий на GitHub: https://github.com/AutoHotkey/AutoHotkey.
Поддерживаемые операционные системы: Windows.
Портабельные версии: tpfc, awesome.

AutoIt позволяет создавать скрипты, которые могут эмулировать нажатия клавиш и мыши, работать с окнами и файлами, а также выполнять множество других задач.
Репозиторий: https://www.autoitscript.com/autoit3/files/archive/autoit/.
Поддерживаемые операционные системы: Windows.
Портабельные версии: tpfc, awesome.

Pulover's Macro Creator позволяет записывать и воспроизводить макросы, создавать пользовательские интерфейсы, работать с файлами и многим другим. В нём поддерживается несколько языков программирования, включая AutoHotkey и Python.
Репозиторий на GitHub: https://github.com/Pulover/PuloversMacroCreator.
Поддерживаемые операционные системы: Windows.
Портабельные версии: tpfc, paf.
Создание загрузочных USB

Rufus позволяет создавать загрузочные диски из ISO-образов операционных систем, таких как Windows, Linux и других. Он поддерживает UEFI и GPT и имеет простой интерфейс.
Репозиторий на GitHub: https://github.com/Pulover/PuloversMacroCreator.
Поддерживаемые операционные системы: Windows.

YUMI (Your Universal Multiboot Installer) — это утилита для создания загрузочной флешки с несколькими операционными системами и другими утилитами. YUMI позволяет загрузить и запустить множество операционных систем и утилит, таких как Windows, Linux, antivirus-сканеры и другие.
Репозиторий на GitHub: https://github.com/Pulover/PuloversMacroCreator.
Поддерживаемые операционные системы: Windows, Linux.
Калькуляторы

SpeedCrunch — это калькулятор с поддержкой математических функций, переменных, констант, базовых операций с числами. Графический интерфейс и возможность сохранения истории вычислений — на месте. Также есть настраиваемые клавиши быстрого доступа и автодополнение функций и переменных, что делает работу с калькулятором более удобной и быстрой.
Репозиторий на Bitbucket: https://bitbucket.org/heldercorreia/speedcrunch/.
Поддерживаемые операционные системы: Windows, macOS, Linux.
Портабельные версии: tpfc, paf.
Работа с символами

WinCompose позволяет пользователю легко вводить специальные символы и знаки препинания, используя сочетания клавиш вместо набора символов с клавиатуры.
Репозиторий на GitHub: https://github.com/samhocevar/wincompose.
Поддерживаемые операционные системы: Windows.
Портабельные версии: tpfc.
Сверка контрольных сумм
MultiPar — программа для создания и проверки контрольных сумм, позволяющая обнаружить и исправить ошибки в цифровых данных. Поддерживает несколько алгоритмов хеширования, включая MD5, SHA-1, SHA-256, RipeMD-160, Tiger. Кроме того, MultiPar может создавать и восстанавливать архивы PAR2, которые используются для восстановления повреждённых или отсутствующих частей файлов.
Репозиторий на GitHub: https://github.com/parchive/par2cmdline.
Поддерживаемые операционные системы: Windows.
Портабельные версии: tpfc.

RapidCRC Unicode может работать с различными алгоритмами хеширования, такими как CRC32, MD5, SHA-1 и другими.
Репозиторий на GitHub: https://github.com/OV2/RapidCRC-Unicode.
Поддерживаемые операционные системы: Windows.
Работа с буфером обмена
Clipjump позволяет сохранять несколько записей в буфере обмена и легко переключаться между ними для вставки в текстовые поля.
Основные функции Clipjump:
- Хранение до 99 записей в буфере обмена;
- Быстрое переключение между записями в буфере обмена;
- Возможность удаления записей из буфера обмена;
- Функция поиска в буфере обмена;
- Поддержка текстовых, HTML, RTF и изображений в буфере обмена.
Репозиторий на GitHub: https://github.com/aviaryan/Clipjump.
Поддерживаемые операционные системы: Windows.
Портабельные версии: tpfc, git, ahk.

CopyQ позволяет сохранять текст, HTML, изображения и другие типы данных в нескольких буферах обмена и быстро их вставлять. Кроме того, CopyQ поддерживает создание скриптов для автоматизации процесса копирования и вставки.
Репозиторий на GitHub: https://github.com/hluk/CopyQ.
Поддерживаемые операционные системы: Windows, macOS, Linux.
Портабельные версии: tpfc.

Ditto позволяет хранить, управлять и быстро вставлять в буфер обмена различные элементы: текст, изображения, ссылки, файлы и многое другое.
Основные особенности Ditto включают в себя:
- Возможность хранения неограниченного количества элементов в буфере обмена;
- Возможность поиска по истории буфера обмена;
- Горячие клавиши для быстрого доступа к буферу обмена и вставки элементов;
- Интеграцию с различными приложениями, включая Microsoft Office, браузеры, редакторы текста и многое другое.
Репозиторий на GitHub: https://github.com/sabrogden/Ditto.
Поддерживаемые операционные системы: Windows.
Портабельные версии: tpfc, paf.
Дефрагментация

UltraDefrag поддерживает большинство файловых систем, включая NTFS, FAT, exFAT и другие. Он также имеет режим быстрой оптимизации, который позволяет быстро оптимизировать жёсткий диск без полной дефрагментации.
Репозиторий на SourceForge: https://sourceforge.net/p/ultradefrag/code/HEAD/tree/.
Поддерживаемые операционные системы: Windows.
Портабельные версии: tpfc, paf.
Каталогизаторы файлов

Snap2HTML — утилита для создания файловой структуры в виде HTML-файла.
Репозиторий на GitHub: https://github.com/rlv-dan/Snap2HTML.
Поддерживаемые операционные системы: Windows.

Virtual Volumes View (VVV) позволяет создавать, монтировать и размонтировать виртуальные диски в форматах VMDK, VHD, VDI, RAW и IMG. Кроме того, VVV поддерживает чтение и запись образов CD/DVD в форматах ISO, CUE и BIN.
Репозиторий на SourceForge: https://sourceforge.net/projects/vvvapp/files/VVV/1.4/VVV-1.4-src.zip/download.
Поддерживаемые операционные системы: Windows, Linux, macOS.
Копирование файлов

FastCopy позволяет быстро и безопасно копировать большие файлы и папки на компьютере или через сеть. Прога обеспечивает высокую скорость копирования, используя многопоточную обработку, и имеет ряд полезных функций, таких как сжатие и шифрование файлов, управление очередью копирования и многое другое.
Репозиторий на GitHub: https://github.com/laurent22/fastcopy.
Поддерживаемые операционные системы: Windows.
Портабельные версии: tpfc, paf.
Файловые менеджеры

Double Commander — файловый менеджер, который предоставляет пользователю двухпанельный интерфейс для удобного управления файлами и каталогами на компьютере. Он имеет множество функций, включая поддержку архивов, встроенный FTP-клиент, множественный выбор и просмотр файлов, синхронизацию директорий, встроенный текстовый редактор и многое другое.
Репозиторий на GitHub: https://github.com/doublecmd/doublecmd.
Поддерживаемые операционные системы: Windows, macOS, Linux.
Портабельные версии: tpfc.

Tablacus Explorer поддерживает работу с вкладками, панелями, расширениями и многим другим, что делает его удобным и гибким в использовании.
Репозиторий на GitHub: https://github.com/tablacus/TablacusExplorer.
Поддерживаемые операционные системы: Windows.
Портабельные версии: tpfc, thumb.
Работа с тегами

TagSpaces помогает организовать файлы на вашем компьютере. Он использует концепцию тегов, чтобы помочь пользователям быстро находить и организовывать свои файлы. TagSpaces поддерживает различные типы файлов, включая документы, фотографии, аудио- и видеофайлы.
Репозиторий на GitHub: https://github.com/tagspaces/tagspaces.
Поддерживаемые операционные системы: Windows, macOS, Linux.
Портабельные версии: tpfc, site.
Шрифты

BirdFont — это векторный редактор шрифтов. С его помощью можно создавать собственные шрифты и экспортировать их в различные форматы, включая TTF, EOT и SVG. Программа обладает широкими возможностями редактирования, в том числе добавление и удаление глифов, настройка метрик, изменение размера и формы букв и многое другое.
Репозиторий на GitHub: http://birdfont.org/releases.php.
Поддерживаемые операционные системы: Windows, macOS, Linux.

FontForge позволяет создавать, изменять и конвертировать шрифты. Он поддерживает множество форматов файлов шрифтов, включая TrueType, OpenType и PostScript.
Репозиторий на GitHub: https://github.com/fontforge/fontforge.
Поддерживаемые операционные системы: Windows, macOS, Linux.
Лаунчеры

ASuite — это менеджер приложений, который позволяет организовывать и запускать свои приложения, инструменты и игры с любого устройства, не устанавливая их на компьютер.
Репозиторий на SourceForge: https://sourceforge.net/projects/asuite/.
Поддерживаемые операционные системы: Windows.
Портабельные версии: tpfc.

Clavier+ — это утилита, которая позволяет переназначать клавиши на клавиатуре, создавать комбинации клавиш и горячие клавиши для запуска программ и выполнения других действий.
Репозиторий на GitHub: https://github.com/guilryder/clavier-plus.
Поддерживаемые операционные системы: Windows.
Портабельные версии: tpfc.
KeyPirinha подходит для быстрого поиска и запуска приложений и файлов на компьютере. Прога была разработана на Python и представляет собой продвинутый менеджер горячих клавиш, который может использоваться для автоматизации задач.
Репозиторий на GitHub: https://github.com/Keypirinha/Keypirinha.
Поддерживаемые операционные системы: Windows.
Портабельные версии: tpfc.

Launchy поможет из подобия командной строки быстро запускать различные приложения, открывать файлы и сайты.
Репозиторий на GitHub: https://github.com/OpenNingia/Launchy.
Поддерживаемые операционные системы: Windows, macOS, Linux.
Управление процессами

Process Hacker позволяет просматривать и управлять процессами, сервисами, модулями, сетевыми соединениями и многим другим.
Репозиторий на SourceForge: https://sourceforge.net/projects/processhacker/.
Поддерживаемые операционные системы: Windows.
Портабельные версии: tpfc, paf.
Переименование файлов

Ant Renamer предлагает широкие возможности для переименования файлов, позволяя использовать различные шаблоны, а также регулярные выражения. Кроме того, Ant Renamer может использоваться для изменения регистра имени файла, добавления номеров или даты, а также для массовой замены текста в именах файлов.
Репозиторий на GitHub: https://github.com/carry0987/Ant-Renamer.
Поддерживаемые операционные системы: Windows.
Портабельные версии: tpfc, paf.
Системные планировщики

KShutdown — приложение для выключения, перезагрузки, блокировки и логаута компьютера. Оно имеет простой и интуитивно понятный интерфейс и поддерживает планирование действий по времени или при определённых событиях, таких как завершение работы конкретного приложения.
Репозиторий на SourceForge: https://sourceforge.net/projects/kshutdown/.
Поддерживаемые операционные системы: Windows, Linux.
Портабельные версии: tpfc.
Таймеры

Hourglass позволит вам отслеживать, сколько времени вы тратите на различные задачи.
Репозиторий на GitHub: https://github.com/dziemborowicz/hourglass.
Поддерживаемые операционные системы: Windows.
Портабельные версии: tpfc.

SnapTimer — это простой и лёгкий в использовании таймер. Он предлагает несколько типов таймеров, включая таймер обратного отсчёта, таймер с интервалами и таймер для отслеживания времени.
Репозиторий на GitHub: https://github.com/jaden/SnapTimer.
Поддерживаемые операционные системы: Windows.
Портабельные версии: tpfc, paf.
Удаление приложений

Bulk Crap Uninstaller (BCUninstaller) предоставляет возможность полностью удалить программное обеспечение, включая установочные файлы, ключи реестра и другие связанные файлы.
Репозиторий на GitHub: https://github.com/Klocman/Bulk-Crap-Uninstaller.
Поддерживаемые операционные системы: Windows.
Портабельные версии: tpfc.