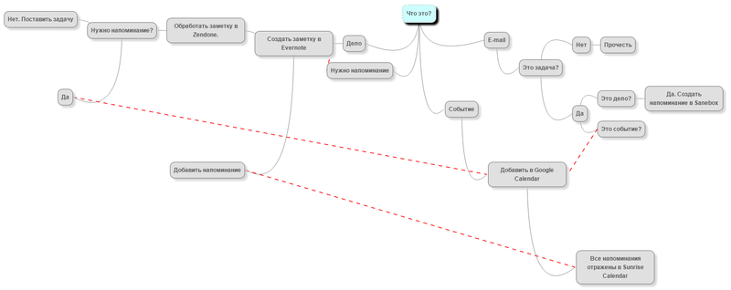
Мой GDT. Как я обрабатываю задачи
Great! Next, complete checkout for full access to All-In-One Person
Welcome back! You've successfully signed in
You've successfully subscribed to All-In-One Person
Success! Your account is fully activated, you now have access to all content
Success! Your billing info has been updated
Your billing was not updated
