Разработчикам, планирующим доработать ПО или добавить в него новые функции, сначала приходится разбираться в уже написанном, нередко запутанном, коде.
Это непростой процесс, особенно если речь идёт о крупных проектах со сложным кодом.
И хотя такие функции, как «Find all references» (Найти все ссылки), и программы отладки помогают перемещаться между файлами и проверять определённые части кода, они не дают общей картины.
Отсутствие чёткого представления о коде в целом и каждом из его зависимых элементов замедляет процесс разработки, делает его рискованным и менее контролируемым.
Решить эту проблему поможет визуализация кода.
Визуализация кода позволяет выявить разночтения между желаемым и фактическим построением системы, упрощает совместную работу над системой и даёт уверенность в процессе её усовершенствования. Ниже я собрал несколько хороших инструментов, которые помогут в этом.
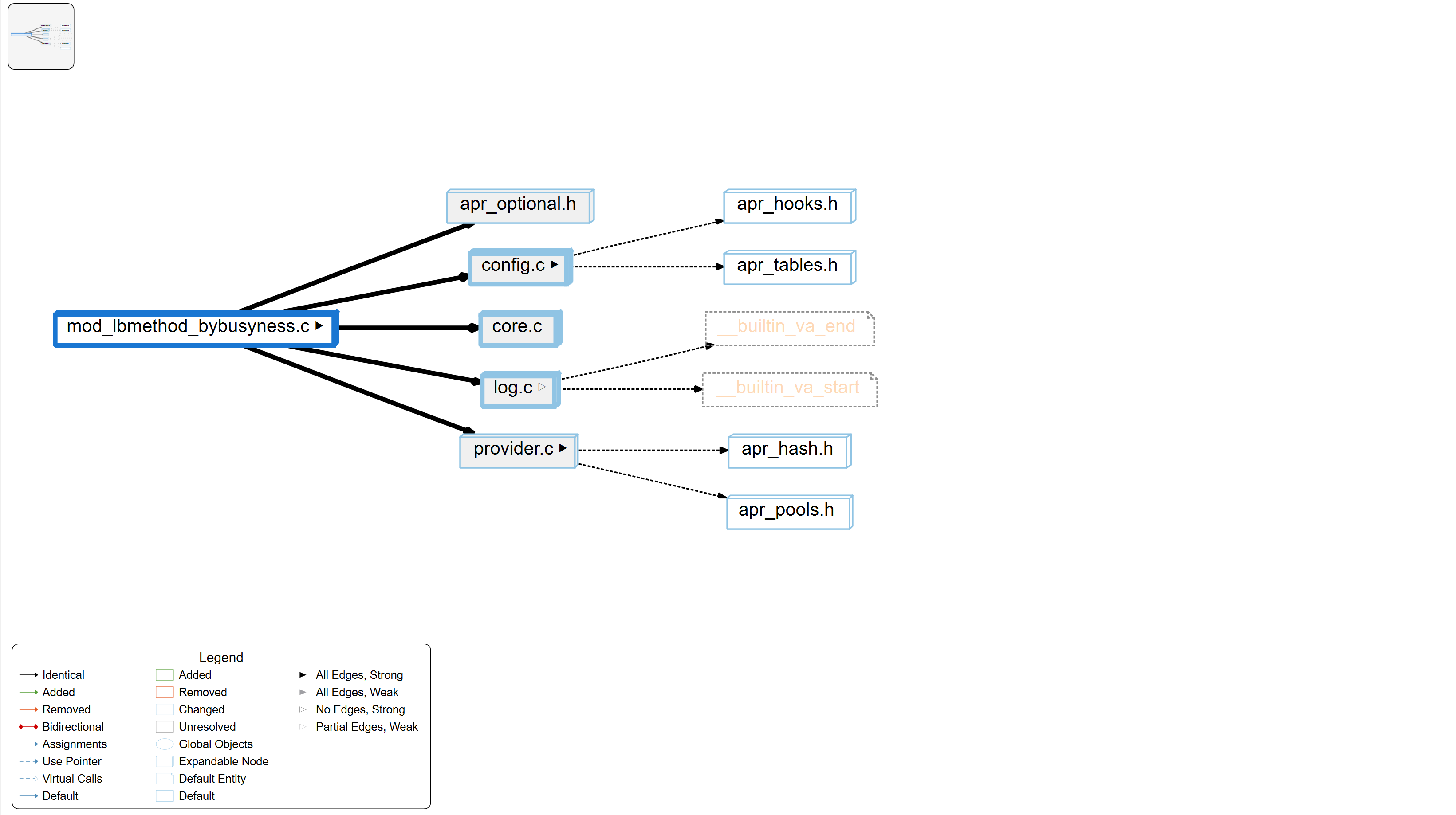
Sourcetrail

Это кроссплатформенный инструмент для просмотра кода на Java и C/C++.
Программа объединяет интерактивную графическую визуализацию, сжатую визуализацию кода и мощный поисковый алгоритм — и всё это в виде удобного кроссплатформенного инструмента для разработчиков ПО, который позволяет быстро разобраться со всеми аспектами незнакомого кода.
Индексация исходных файлов на языках Python, Java, C и C++ осуществляется на основе статического анализа. После этого разработчики смогут просматривать базу кода в пользовательском интерфейсе программы, где можно видеть код как в обычном его виде, так и в графическом.
В процессе создания проекта инструмент индексирует исходные файлы, что позволяет выявить классы, функции и типы в базе кода. Доступна онлайн-индексация. В результате в перезагрузке нуждаются только обновлённые файлы.
Характеристики:
- Комплексный статический анализ позволяет обнаружить все определения и ссылки в исходных файлах. Программа предлагает несколько вариантов настроек для проекта.
- Поисковая строка позволяет быстро найти любой символ в базе кода.
- Полностью интерактивная графическая визуализация представляет быстрый обзор любого класса, метода, поля и т.д. и всех его связей.
- С помощью плагина можно подключить Sourcetrail к вашему любимому редактору исходных программ — так вы упростите переход от изучения кода к его написанию.
- В грамотно организованной коллекции фрагментов кода вы найдёте все детали реализации рассматриваемого элемента.
Преимущества:
- Программа проста в установке (надо просто распаковать и запустить установочный скрипт).
- Идеально сканирует и выдаёт безошибочные результаты. Кроме того, графическая форма представления результата удобна для получения точных данных о вызывающих и вызываемых классах.
- Автоматически создаёт диаграммы, показывающие зависимости в коде, вызовы методов и подключения к классам. Наглядно отображает взаимодействие между всеми элементами программы.
Недостатки:
- Поддерживает только C++, JavaScript и Python, но в ближайшее время станут доступны и другие языки.
Скачать (бесплатно)
Embold

Это универсальный статический анализатор, который помогает разработчикам обнаружить серьёзные ошибки в коде, прежде чем они приведут к проблемам.
Это лучшая программа для эффективного анализа, доработки и управления прикладным ПО.
Embold сочетает в себе технологии машинного обучения и ИИ, что позволяет одновременно анализировать несколько задач, предлагать пути их решения и при необходимости проводить рефакторинг прикладного ПО.
Его можно запускать вместе с текущим DevOps стеком как локально, так и в облаке (или и там, и там одновременно), с закрытым или открытым доступом.
Характеристики:
- Создаёт простые визуальные эффекты и автоматически ранжирует проблемные места в коде. С помощью технологии многовекторной диагностики анализирует ПО под разными углами, включая его архитектуру, и даёт чёткое представление о коде, что позволяет поддерживать и повышать качество ПО.
- Пользователи IntelliJ IDEA прямо в интерфейсе IDE могут загрузить и настроить бесплатный плагин. Как вариант, Embold можно запустить в облаке.
- Встроенный ИИ даёт актуальные рекомендации и повышает эффективность работы.
Преимущества:
- Помимо аналитики, тепловых карт и деревьев зависимостей инструмент включает мощный сервис рекомендаций на базе ИИ, что облегчает принятие решений.
- Простая система оценок и возможность ранжировать проблемы по конкретным параметрам.
- Выделение кода цветом и тепловые карты упрощают поиск ошибок и потенциально проблемных компонентов.
- Прямое переключение между режимом просмотра проблемного элемента и кодом позволяет быстро реагировать на ошибки.
Недостатки:
- Языки Java, Objective-C, C/C++, и C# работают без нареканий. Однако жалобы на работу с другими языками, в том числе касательно архитектуры, не принимаются к рассмотрению.
Скачать (бесплатно, есть премиум-версия за €4.99+)
Understand By Scitools

Платформа для визуализации кода и его статического анализа, предназначенная для навигации по коду, построения графика потока команд, создания метрик, сравнения разных вариантов кода, проверки соответствия кода установленным стандартам, например MISRA, а также реинжиниринга кода, написанного на одном из многочисленных поддерживаемых языков программирования, включая Jovial, Pascal, C, C++, Java, ADA, .NET и т.д.
Платформа поддерживает 19 различных языков программирования благодаря мощным адаптируемым синтаксическим анализаторам, включая такие многоязыковые проекты как Delphi, C/C++, C#, Ada, Python и другие.
Характеристики:
- SciTools Understand — простой и быстрый инструмент для визуализации кода, который открывается из браузера краткой информации.
- В Understand дополнительная информация об изучаемой программе представлена в графической форме.
- Редактор совместим с ведущими редакторами для программирования и IDE, включая инструменты для сохранения и чтения кода.
- Благодаря функции сравнения файлов программа может быстро сопоставлять объекты, файлы и папки без проведения синтаксического анализа, а встроенный режим браузера превращает редактор в веб-браузер для кода, в котором содержится много полезной информации.
- Функция мгновенного поиска (Instant Search) позволяет в кратчайшие сроки легко находить нужный элемент среди миллионов строк исходного кода.
Преимущества:
- Требует минимальной настройки, простой и понятный интерфейс.
- Отличная платформа для визуализации кода и построения диаграмм его архитектуры.
- Составляет комплексные отчёты и комментарии к коду, а также отображает ряд дополнительных метрик. Читает и анализирует HTML и CSS.
- Позволяет найти сложный код, сущности, файлы, большие классы, функции и т.д.
- Представляет анализ зависимостей в визуальной форме, показывает детализацию зависимостей.
- Поддерживает многие языки программирования, включая C#, Java, PHP, Assembly, Python и Typescript.
Недостатки:
- На создание отчётов требуется больше времени. Так, на создание отчёта для программы на WordPress потребовалось больше часа.
Скачать (по вопросам цены нужно обратиться к поставщику)
Sourcegraph
Универсальный инструмент для поиска по коду, который позволяет обнаружить и исправить ошибки во всём коде, независимо от языка, хостинга кода или репозитория.
Кроме того, инструмент имеет сложные фильтры, позволяющие сосредотачиваться на нужном элементе и быстро находить необходимые ответы.
Автоматические правки и запросы на включение изменений позволяют отслеживать прогресс в корректировке ПО. Поиск по коду через Sourcegraph позволяет вовремя исправить ошибки.
Характеристики:
- Поиск закрытого или открытого кода по сотням репозиториев на GitHub, GitLab и других.
- Удобный интерактивный конструктор запросов в дополнение к регулярным выражениям и сопоставление с образцом с учётом синтаксиса позволяет получить результаты в кратчайшие сроки.
- Позволяет найти в коде всё, что нужно, включая примеры использования, определения, ссылки и многое другое, независимо от репозиториев, пакетов и зависимостей.
- Позволяет наблюдать за базой кода для выявления общей закономерности.
Преимущества:
- Простой поиск необходимых переменных (или любых других строк), которые используются во всех репозиториях исходного кода компании.
- Поиск по нескольким различным репозиториям без дополнительного времени на индексацию.
- Позволяет легко и точно отслеживать всё, что находится в базе кода, от миграций до проблем в структуре.
Недостатки:
- На момент написания статьи не обнаружены.
Скачать (бесплатно)
Graphbuddy

Это инструмент, представляющий структуру кода в форме 2D/3D графиков.
Его цель — облегчить процесс понимания кода, а также ускорить его чтение и анализ. Однако это лишь одно из возможных применений широкой концепции графиков семантического кода.
Graph Buddy был разработан для ускорения чтения и понимания исходного кода. Плагин Graph Buddy объединяет несколько полезных функций и стратегий навигации по сложным зависимостям в коде.
Одновременно он позволяет разобраться в структуре кода в базе.
Характеристики:
- Среди базовых технологий, используемых в проекте: TypeScript, Scala, Neo4j (графическая база данных), React и Vis.js (библиотека для визуализации). В Graph Buddy данные представляются в виде графика.
- Инструмент чрезвычайно прост в использовании и работает на базе протокола языкового сервера.
- Для работы с визуализированным кодом кликните на него или его график.
Преимущества:
- Graph Buddy помогает разработчикам лучше понимать код.
- Инструмент позволяет отмечать просмотренные элементы кода, а редактор кода легко интегрируется в платформу.
- В верхнем меню находится фильтр, который можно настраивать под определённые задачи. Для расположения узлов на путях можно использовать макеты.
Недостатки:
- На момент написания обзора недостатки не обнаружены.
Скачать (бесплатно)
Visustin

Позволяет разработчикам ПО представлять программы в виде блок-схем. Автоматизированная визуализация кода помогает сократить работу по составлению документации. Visustin преобразует исходный код в блок-схемы или UML-диаграммы действий.
Visustin позволяет читать операторы if и else, циклы и переходы, а также строить диаграммы полностью в автоматическом режиме. Больше вам не придётся рисовать их от руки.
C/C++, C#, Pascal, Java, JavaScript, Ada, ASP, JCL (MVS), JSP, assembly, COBOL, ColdFusion, Delphi, Fortran, BASIC, Clipper, LotusScript, Matlab и т.д. — лишь малая часть языков программирования, которые программа превращает в блок-схемы.
Visustin работает под Windows. Несмотря на это, программа поддерживает исходный код на любом из перечисленных языков, работающий на любом процессоре и в любой среде, включая Windows, Macintosh, MS-DOS, Unix, мэйнфреймы и другие.
Характеристики:
- Visustin преобразует код в блок-схемы в автоматическом режиме. А автоматический макет гарантирует, что результат будет выглядеть идеально с визуальной точки зрения.
- Редактор Visustin позволяет вносить изменения в автоматически сгенерированные диаграммы. При необходимости можно добавить комментарии и объекты, выделить основную информацию, отредактировать ссылки и настроить макет.
- Visustin поддерживает как блок-схемы, так и UML-диаграммы действий.
- Масштабные блок-схемы можно напечатать в виде мозаики из нескольких страниц или втиснуть их на один лист.
- Блок-схемы удобно использовать при составлении проектной документации. Файлы можно сохранить в формате GIF, PNG, JPEG, BMP, TIFF, MHT, EMF или WMF. Инструмент позволяет создавать веб-страницы, на которых одновременно представлены блок-схема и код.
Преимущества:
- Инструмент позволяет быстро редактировать код.
- Кроме того, можно делать пометки в редакторе.
- Предлагает различные варианты выделения.
- Позволяет работать с пакетными задачами для блок-схем.
- Проверка логики программы с помощью блок-схем позволяет сэкономить бюджет благодаря своевременному исправлению ошибок.
Недостатки:
- На момент написания статьи недостатки не обнаружены.
Скачать (от $249, есть бесплатный триал)
Code Property Graph

Революционный инструмент для статического анализа кода, который предлагает подробную визуализацию потока данных в программе в целом и в каждом из её компонентов и позволяет выявить уязвимые участки.
В Code Property Graph (CPG) код представляется в графическом виде.
Из набора диаграмм на уровне компилятора инструмент создаёт единую, доступную для запросов графическую базу данных. CPG позволяет работать с библиотеками с открытым исходным кодом, SDK, API, пользовательским кодом и микросервисами.
CPG проверяет потоки данных по всей программе, от входных пользовательских данных до баз данных или файлов журналов, и определяет, нуждаются ли уязвимые потоки данных в шифровании, редактировании или маскировке с целью защиты конфиденциальной информации от хакеров.
Характеристики:
- CPG — промежуточное представление (IR), которое совершенно не зависит от языка программирования. Кроме того, инструмент делает запросы независимыми от языка программирования.
- Для обеспечения точности анализа необходимы высокоуровневые информационные потоки.
- CPG работает на базе продвинутых средств мониторинга потоков данных, которые являются межпроцессорными, зависят от потоков, контекста и области, а также используют промежуточное представление кода.
- CPG определяет параметры для преобразований, приёмников и источников, которые дают информацию о происхождении, назначении или преобразовании данных.
Преимущества:
- За несколько минут проверяет объёмный код и при этом не загружает его в облако для анализа.
- В современных приложениях устраняет недочёты в точности и охвате, которые характерны для устаревших инструментов SAST.
- ShiftLeft анализирует поток данных между всеми компонентами, за считанные минуты предоставляет исчерпывающую информацию обо всех программах, и обнаруживает уязвимые места, которые не замечают разрозненные методы анализа кода, которые проверяют только отдельные части приложения.
Недостатки:
- На момент написания обзора не выявлены.
Скачать (бесплатно, от $175 в месяц)
CodeSonar
Лидер в разработке решений для статического тестирования безопасности приложений (SAST). Помогает программистам решать сложные проблемы на протяжении всего жизненного цикла разработки (SDLC), что позволяет защитить критически важное ПО и устройства от сбоев в работе и кибератак.
Аналогично компилятору, CodeSonar выстраивает код на базе имеющейся созданной среды, однако вместо объектного кода генерирует абстрактную модель программы в целом.
Инструмент позволяет просматривать данные в выбранной форме. Вы можете выбрать один из множества макетов, исследовать данные любым предпочтительным способом (наружу из заданной точки, сверху вниз, снизу вверх или начиная с любого места) и просматривать данные, уникальные для конкретного проекта.
Чтобы достичь понимания кода на высоком уровне, можно одновременно просматривать несколько метрик.
Характеристики:
- Устраняет уязвимые места в системе безопасности.
- Ищет и устраняет проблемы с многоядерностью и многопоточностью.
- Персонализированные отчёты повышают качество кода и его прозрачность.
- Код необходимо проанализировать на соответствие требованиям законодательства и стандартам программирования.
Преимущества:
- Может анализировать короткие фрагменты кода, проводить углубленные проверки, включая анализ параллельных процессов в ходе регрессионного тестирования, и любые сходные проверки.
- При увеличении масштаба изображения информация постепенно развёртывается, одновременно упорядочивается визуализация и сохраняются сведения о подключении.
- Программа создаёт графическое представление ПО поверх кода, что позволяет увидеть повреждённые пути передачи данных, печально известные тем, что их чрезвычайно трудно обнаружить.
Недостатки:
- Не позволяет экспортировать данные в нужном формате.
Скачать (по вопросам цены нужно обратиться к поставщику)
CppDepend

Как видно из названия, это ПО предназначено для проверки кода на C/C++. Оно включает надстройку, взаимодействующую с Visual Studio и поддерживающую ряд показателей, измеряющих качество кода.
Инструмент помогает отслеживать тенденции, создавать пользовательские запросы и осуществлять высокоэффективную диагностику.
Этот инструмент упрощает поддержку сложной базы кода на C++ (Native, Mixed и COM).
Архитекторы и разработчики могут сравнить несколько версий кода, изучить его структуру, составить план его архитектуры, эффективно проверить код и понять его эволюцию.
Характеристики:
- Данный инструмент предлагает визуализацию зависимостей с использованием матрицы зависимостей и ориентированных графов, а также поддерживает ряд метрик кода.
- Благодаря LINQ-запросам можно создавать пользовательские правила.
- Программа оценивает стандарты архитектуры кода и его качества и сравнивает образы базы кода.
- Платформа включает множество предконфигурированных правил кода CQLinq.
Преимущества:
- Упрощает управление сложной базой кода на C++.
- Пользователи могут сравнить несколько версий кода, изучить его структуру, построить схему архитектуры кода, эффективно проверять его и разобраться в его эволюции.
- Создаёт удобные графики, которые позволяют оценить структуру и архитектуру кода.
- До выполнения любой миграции необходимо разобраться в существующей базе кода.
Недостатки:
- Пользовательский интерфейс выглядит устаревшим.
Скачать (по вопросам цены нужно обратиться к поставщику)
JArchitect

Инструмент предназначен для Java-программистов, поддерживает ряд метрик кода и запросы через LINQ, позволяет сравнивать варианты кода сборок и имеет полностью персонализированную функцию составления отчётности.
Инструмент упрощает управление сложной базой кода на Java. Благодаря сопоставлению нескольких вариантов кода разработчики могут изучить его структуру, построить план архитектуры, эффективно проверить код и разобраться в его эволюции.
Программа работает с более чем 80 метриками, включая количество строк, метрики организации кода, например количество классов и пакетов, метрики качества кода, например количество параметров, сложность и согласованность классов, а также метрики структуры кода, например глубина наследования.
Характеристики:
- Генерация пользовательских правил возможна на базе запросов LINQ.
- Программа сопоставляет образы базы кода и анализирует правила его архитектуры, структуры и качества.
- JArchitect — ПО для проведения статического анализа кода на Java. Оно позволяет визуализировать зависимости в виде матрицы зависимостей и ориентированных графов, а также поддерживает ряд метрик кода.
Преимущества:
- Качественная программа-анализатор для кода.
- Программа создаёт документ для просмотра кода.
- Создавать запросы чрезвычайно просто.
- Программа ранжирует степень серьёзности ошибок, что позволяет адекватно подготовиться.
Недостатки:
- Неудобный пользовательский интерфейс. По сравнению с альтернативным ПО, здесь пользователю потребуется больше времени, чтобы в нём разобраться.
Скачать (по вопросам цены нужно обратиться к поставщику)
CodeScene
Позволяет обнаружить конкретные строки с ошибками в коде, которые ставят под угрозу саму разработку ПО, и найти наиболее слабые места в базе кода.
CodeScene «оздоравливает» код, помогая программистам делать разрабатываемое ПО более надёжным и безопасным. Также данная платформа даёт руководителям полезную информацию, которая облегчает принятие стратегических решений.
Для интеграции результатов анализа в процесс разработки данное ПО поддерживает 28 языков программирования и работает с запросами на включение изменений от BitBucket, Azure DevOps, GitHub или GitLab.
Чтобы построить визуальную модель кода, CodeScene изучает историю управления версиями кода. Кроме того, программа использует методы машинного обучения для обнаружения скрытых рисков в коде и социальном поведении.
Характеристики:
- Поддерживает более 25 самых распространённых языков программирования.
- Позволяет отслеживать динамику разработки кода через интеграцию с запросами на включение изменений.
- Предоставляет данные о степени надёжности кода, а также любых возможных проблемах.
- Автоматизированный обзор кода, рекомендации по его совершенствованию, цели рефакторинга, ранжирование технических недоработок и статистика запросов на включение изменений.
Преимущества:
- Помогает понять первопричину низкого качества кода.
- Позволяет разработчикам получить более полное представление о масштабе работы и понять, с чего начать.
Недостатки:
- Графический интерфейс временами выглядит запутанно.
Скачать (от €18 за автора, есть бесплатный триал)
Code2flow
Генератор блок-схем на базе псевдокода. Благодаря умной грамматике вы сможете строить идеальные, приятные на вид и понятные диаграммы в автоматическом режиме.
Сфокусируйтесь на процессе, а всё остальное возьмёт на себя Code2flow. Обработка корпоративного процесса, сложной технологической процедуры или чего-то подобного займёт всего несколько секунд.
Теперь инженеры могут получить доступ к сертификации, алгоритмам и процессам, а медики — описать важнейшие процедуры, что позволяет легко выстроить схему поддержки клиентов в контакт-центрах.
А для повышения качества работы с клиентами и конверсии в электронной коммерции можно усовершенствовать лекции по программированию и задания для преподавателей и студентов.
Характеристики:
- Прямая ссылка на блок-схемы предоставит пользователям доступ к вашему произведению и позволит скопировать его.
- Блок-схемы можно использовать для описания важных алгоритмов и сложных процессов.
- Блок-схемы можно скрыть от всех, кроме круга лиц, которым вы хотите открыть доступ.
- Благодаря возможности экспортировать блок-схемы в формате PNG, SVG или PDF всю работу можно перенести в офлайн.
- Для получения обновлений сразу после внесения изменений блок-схемы можно интегрировать с любыми онлайн-инструментами или документами.
Преимущества:
- Помогает перевести существующий код в блок-схемы для его лучшего понимания.
- Подходит для начинающих программистов.
- Всего за несколько секунд позволяет создать идеальные диаграммы сложных технологических алгоритмов, корпоративных процессов и аналогичных явлений.
- Лёгкая работа с блок-схемами без постоянного стресса от необходимости вручную вносить изменения в диаграммы.
- Позволяет составлять задачи, решение которых требует использования псевдокода.
Недостатки:
- В настоящее время недостатков не выявлено.
Скачать (бесплатно, от $10 в месяц)
Каждый день в современном мире появляется огромное количество кода. И нередко, особенно если код ещё «сырой», бывает чрезвычайно трудно изучить его на предмет конкретных тенденций, структур кода и шаблонов.
Визуализация позволяет решить эту проблему программирования. Программы для визуализации представляют базу кода в чётко организованной графической форме, которая упрощает её понимание, изучение и анализ.
В данной статье вы можете найти 12 лучших программ для визуализации кода, которые помогут легко разобраться в коде.